最好的电子音响科技diy制作网站

haoDIY_音响电子电脑科技DIY小制作发明

当前位置: 主页 > 音响DIY > 功放DIY > 后级DIY >

旧瓶装新酒,“铭”naim nap140功放再制作 附电线路图纸

时间:2013-07-29 21:17来源:bbs.hifidiy.net 作者:ddzxf 点击:
Naim铭是英国名牌音响厂家,Naim给人的感觉是低调、沉实,不尚花巧,但用料精良,保证靓声,而价钱则比竞争结手贵出少许,但以价论货,却从来不会给人抢钱的感觉。因为Naim的用家通常都很忠心,甚少更换,要升级的话,也只会购买Naim的更高档产品,故此Naim
Naim“铭”是英国名牌音响厂家,Naim给人的感觉是低调、沉实,不尚花巧,但用料精良,保证“靓声”,而价钱则比竞争结手贵出少许,但以价论货,却从来不会给人“抢钱”的感觉。因为Naim的用家通常都很忠心,甚少更换,要“升级”的话,也只会购买Naim的更高档产品,故此Naim产制的音响器材很少在二手市场流通。
  naim nap-140是naim于1986年推出的一款功率放大器,直到2002年才推出新的nap150所取代,但电路结构几乎没有改变,从这点上看naim可以说是相当顽固。
旧瓶装新酒,“铭”naim nap140功放再制作 附电线路图纸 
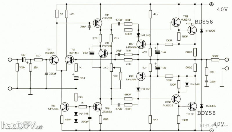
上图为nap140电路图。也是naim运用于其各类放大器产品的主要电路。
旧瓶装新酒,“铭”naim nap140功放再制作 附电线路图纸 
nap140的内部结构十分简洁而又赏心悦目,极具美感,其每台机的制作均由一人单独完成,因此品质非常有保障。
一、仿制的原因:    
  当下发烧界较为浮躁,有的烧友不惜血本制作几十公斤的大甲,有的徘徊在1875、厚膜、1969等集成、早期电路中乐此不疲。而作为功放的中坚力量占市场99%的分立乙类放大器(实为为甲乙类,因为偏流极小故一般称为乙类)却涉足不多,一方面因为分立的电路大多较为复杂,制作难度相对要大一点。二方面对乙类功放的成见始终没有放下。事实上,我们所制作的分立乙类放大器都不是纯乙类,在静态时,一般都有几十ma到1、200ma的电流流过,故不存在交越失真,而科技的发展,大功率高频开关管的使用,也令开关失真减少到人耳无法察觉的地步。乙类放大器和甲类放大器目前音质上已经是并驾齐驱、互有胜负,不存在哪个比哪个好这样的问题,这是在音响界已经得到公认的。
  nap140电路看上去极为吝啬,每声道才用了10个晶体管(除去保护电路),实际上是非常高明的设计,作为非线性元件的晶体管,可以说多一个香炉多一个鬼,少用一个则变数就少了一个。nap140作为世界名机的成功,的确有值得我们研究和深思的地方。沿着nap成功的足迹,进行研究和仿制,无疑是步入发烧殿堂的一条简捷之路。
二、电路分析  
    nap140电路初看极为普通,似乎没有任何高明之处,而仔细分析和仿真却得出令人吃惊的结论。首先,nap每声道的10个晶体管运用极为考究和合理,可以说多一个嫌多,少一个则嫌少。第一级由tr1和tr2
组成差分输入,其集电极的电阻分别为1k和22k的取值十分耐人寻味,仿真的结果改变任何一个电阻的数值都会让失真加大或者中点电位变大,而这一级的放大倍数仅为5倍, 这种射级不加反馈电阻却能保证第一级放大倍数很小使得总体负反馈量变小的做法的确令人称道。
    第一级、第二级均由恒流源供电,保证了电路的稳定性。而推动输出没有采用对称互补结构而是采用准互补结构,以nap140相对较高的售价来看,这并不是为了节约一个PNP管和一个NPN管的差价这点小钱,主要是准互补结构的偶次谐波不被抵消,听感更加自然。如采用互补对称结构则会抵消偶次谐波,而抵消不了奇次谐波,听感反而会变差。
    nap140电路在推动级下臂发射极电阻上并联了一个二极管,这个二极管的加入可令准互补的失真大为降低。这个二极管被称为巴克森德尔二极管,并非nap独创,也属常见设计。 (责任编辑:admin)
织梦二维码生成器
顶一下
(2)
50%
踩一下
(2)
50%
------分隔线----------------------------
发表评论
请自觉遵守互联网相关的政策法规,严禁发布色情、暴力、反动的言论。
评价:
表情:
用户名: 验证码:点击我更换图片
栏目列表
推荐内容