最好的电子音响科技diy制作网站

haoDIY_音响电子电脑科技DIY小制作发明

当前位置: 主页 > 音响DIY > 功放DIY > 后级DIY >

晒晒刚做的桌面stk4211功放

时间:2012-09-30 21:34来源:hifidiy.net论坛 作者:zgl 点击:
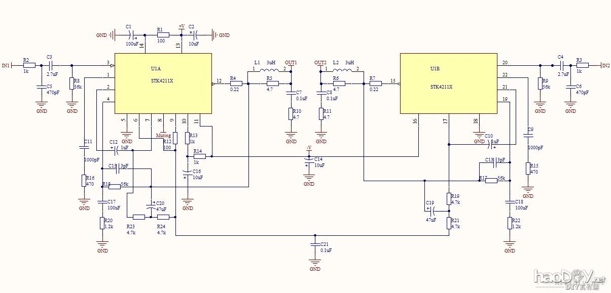
告别裸奔,打造一部象样点、适应性强的桌面放大,有图有真相(照相技术是有限公司,请见谅),至于音质、听感,各人喜欢不同,适合自已就OK,只能说没底噪、能稳定工作,欢迎抛砖
告别裸奔,打造一部象样点、适应性强的桌面放大,有图有真相(照相技术是有限公司,请见谅),至于音质、听感,各人喜欢不同,适合自已就OK,只能说没底噪、能稳定工作,欢迎抛砖
晒晒刚做的桌面stk4211功放

晒晒刚做的桌面stk4211功放

晒晒刚做的桌面stk4211功放

晒晒刚做的桌面stk4211功放

晒晒刚做的桌面stk4211功放

晒晒刚做的桌面stk4211功放

晒晒刚做的桌面stk4211功放

晒晒刚做的桌面stk4211功放

晒晒刚做的桌面stk4211功放

晒晒刚做的桌面stk4211功放

晒晒刚做的桌面stk4211功放

晒晒刚做的桌面stk4211功放





晒晒刚做的桌面stk4211功放



晒晒刚做的桌面stk4211功放



晒晒刚做的桌面stk4211功放

(责任编辑:admin)
织梦二维码生成器
顶一下
(0)
0%
踩一下
(0)
0%
------分隔线----------------------------
发表评论
请自觉遵守互联网相关的政策法规,严禁发布色情、暴力、反动的言论。
评价:
表情:
用户名: 验证码:点击我更换图片
栏目列表
推荐内容