最好的电子音响科技diy制作网站

haoDIY_音响电子电脑科技DIY小制作发明

当前位置: 主页 > 音响DIY > 功放DIY > 后级DIY >

一部精心制作的放大器(STK4913)功放

时间:2012-09-19 16:42来源:hifidiy.net论坛 作者:zgl 点击:
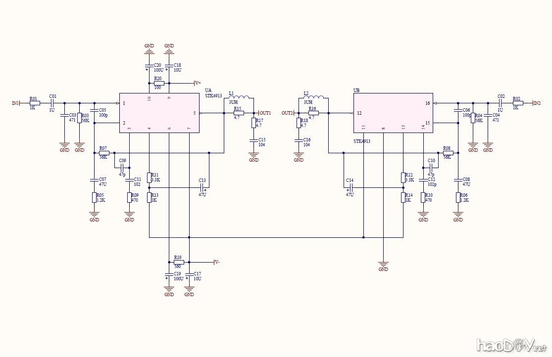
如题,先上图(STK4913系列包括STK4773.4793.4803.4813.4833.4843.4853.4863.4873.4893.4913,供电电压及输出功率不同,外围电路基本相同) STK4893电气参数及原理图(STK4913额定为50W+50W) 先上个以前DIY的洞洞作品 ]]刚到手的PCB 开始焊装 试机: 测试完毕,准备
如题,先上图(STK4913系列包括STK4773.4793.4803.4813.4833.4843.4853.4863.4873.4893.4913,
供电电压及输出功率不同,外围电路基本相同)

STK4893电气参数及原理图(STK4913额定为50W+50W)


一部精心制作的放大器(STK4913)功放

一部精心制作的放大器(STK4913)功放

一部精心制作的放大器(STK4913)功放

先上个以前DIY的洞洞作品


一部精心制作的放大器(STK4913)功放

一部精心制作的放大器(STK4913)功放

]]刚到手的PCB

一部精心制作的放大器(STK4913)功放

一部精心制作的放大器(STK4913)功放

开始焊装

一部精心制作的放大器(STK4913)功放


一部精心制作的放大器(STK4913)功放

一部精心制作的放大器(STK4913)功放

一部精心制作的放大器(STK4913)功放

试机:
一部精心制作的放大器(STK4913)功放

一部精心制作的放大器(STK4913)功放

测试完毕,准备装箱


一部精心制作的放大器(STK4913)功放

一部精心制作的放大器(STK4913)功放

一部精心制作的放大器(STK4913)功放

一部精心制作的放大器(STK4913)功放

一部精心制作的放大器(STK4913)功放

一部精心制作的放大器(STK4913)功放

一部精心制作的放大器(STK4913)功放


一部精心制作的放大器(STK4913)功放


一部精心制作的放大器(STK4913)功放

一部精心制作的放大器(STK4913)功放

一部精心制作的放大器(STK4913)功放

一部精心制作的放大器(STK4913)功放

最后上个STK4913内部构造(左边是原装进囗2SC5200尸体,芯片晶体面积约4.5*4.5mm,
STK4913输出管芯片晶体约4*4mm)

一部精心制作的放大器(STK4913)功放



整机安装完毕,通电在没信号输入情况下,音量电位器置于任何位置,耳朵贴住喇叭几可没闻到声响,接入信号线,
CD机置于暂停,音量电位器置于最大,距高音10cm处可闻些许"咝"声,
最后顺手播了一曲"那一夜",呵呵......



(责任编辑:admin)
织梦二维码生成器
顶一下
(3)
100%
踩一下
(0)
0%
------分隔线----------------------------
发表评论
请自觉遵守互联网相关的政策法规,严禁发布色情、暴力、反动的言论。
评价:
表情:
用户名: 验证码:点击我更换图片
栏目列表
推荐内容