最好的电子音响科技diy制作网站

haoDIY_音响电子电脑科技DIY小制作发明

当前位置: 主页 > 音响DIY > 功放DIY > 后级DIY >

不一样的STK442厚膜PCB炼制历程--想炼她个七七四十九天,大家共同

时间:2012-09-22 22:58来源:hifidiy.net论坛 作者:老周 点击:
见到坛里大多使用Protel来设计PCB,看到此软件强大的3D成像能力,可另设计者提前对自己设计的PCBA提前YY下 而我学使用这款软件几次,没能学成,可能是环境的因素之故吧!之后转学了power PCB,好像很上手,符合的我的逻辑思维方式,好像找对路了; 所以,就开
见到坛里大多使用Protel来设计PCB,看到此软件强大的3D成像能力,可另设计者提前对自己设计的PCBA提前YY下不一样的STK442厚膜PCB炼制历程--想炼她个七七四十九天,大家共同
而我学使用这款软件几次,没能学成,可能是环境的因素之故吧!之后转学了power PCB,好像很上手,符合的我的逻辑思维方式,好像找对路了;
所以,就开始深入学习了,在经历了POWER PCB4.0 到5.0 再到PADS 2005  再到现在用的Pads2007,以前多年的学习累积还没有这2年使用得到的多。
见到大家自己动手做厚膜电路的PCB板,刚好自己手头上有4片STK442 IC,所以就有了想想自巳也做个玩下的念头。大家家看吧!看和Protel有什么不同!

原理图

不一样的STK442厚膜PCB炼制历程--想炼她个七七四十九天,大家共同

把网络、参数及PCB封装导到PCB layout软件上

不一样的STK442厚膜PCB炼制历程--想炼她个七七四十九天,大家共同

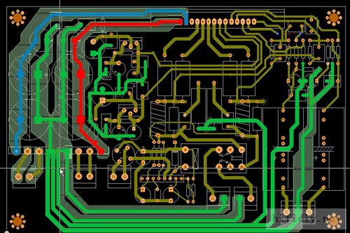
接着就开发始排兵布阵了!
中间的过程可是耗费n多的精虫和脑虫!才能达到以下的效果!

不一样的STK442厚膜PCB炼制历程--想炼她个七七四十九天,大家共同

忘了给大家价绍板子的情况,情况如下:

1>size:100*150MM
2>UPC132延迟启动及保护
3>独立的输入地回路,负反馈地回路,喇叭接地回路
4>LM317/LM337做电压放大部分的稳压。

就这些了哦!不一样的STK442厚膜PCB炼制历程--想炼她个七七四十九天,大家共同

加大大电流线路的铜皮宽度,电源部分还可以,宽度可以达到5mm,基本可以接受!

不一样的STK442厚膜PCB炼制历程--想炼她个七七四十九天,大家共同
下载 (67.96 KB)
2011-5-10 16:50


但是喇叭接地铜皮有点拿不出手,宽度仅能达到3.6mm,
信号输入也回路有2.0mm,负反馋嘴地只有1.8mm宽度。


不一样的STK442厚膜PCB炼制历程--想炼她个七七四十九天,大家共同

不一样的STK442厚膜PCB炼制历程--想炼她个七七四十九天,大家共同

今天的进度!

不一样的STK442厚膜PCB炼制历程--想炼她个七七四十九天,大家共同

昨晚一个人喝了支啤,功力大涨,又改了的部分线路布局,终于可以将喇叭接地及输出线路铜皮加宽到5mm。

不一样的STK442厚膜PCB炼制历程--想炼她个七七四十九天,大家共同

出问题了,偶然中发现喇叭输出接继电器端接错了!
要得改!不一样的STK442厚膜PCB炼制历程--想炼她个七七四十九天,大家共同不一样的STK442厚膜PCB炼制历程--想炼她个七七四十九天,大家共同

没有砖头吗?
负反馈接地是现在独立地好呢还是和输入地同条线好!这个不是很明白,毕竟,我这就是个小学鸡不一样的STK442厚膜PCB炼制历程--想炼她个七七四十九天,大家共同,才疏学浅。请大家指教下!!

初具规模的PCB,已改继电器喇叭接线错问题。
基本完成布线!

不一样的STK442厚膜PCB炼制历程--想炼她个七七四十九天,大家共同

STK442的 data sheet

不一样的STK442厚膜PCB炼制历程--想炼她个七七四十九天,大家共同



内部原理图
不一样的STK442厚膜PCB炼制历程--想炼她个七七四十九天,大家共同


应用线路图
不一样的STK442厚膜PCB炼制历程--想炼她个七七四十九天,大家共同



不知道图中的“SUB.GND如何接才好,请大家指教!

自己打了菲林,泡了个块板;
经验不足,泡了40分钟,板中间还有大块铜皮,四周却是蚀刻好了,
没办法,只能加料,补状,再泡,再用风筒向水面吹,让蚀刻液流动起来!
如此,用10分钟,终于可以了,拍了片给大家过下眼引!
黑线是后面补的的妆,怕再次蚀刻时蚀了,预防啊!
不一样的STK442厚膜PCB炼制历程--想炼她个七七四十九天,大家共同

我也想在感光时把钻孔也整出来,但是PADS2007 的CAM不熟,做不出来。
PADS2007无法输出打印反白(用现在流行的负性感光板),后来只能买正性的感光板,挺贵的。

“3脚的,SUB.GND,独立走一点接到地线就OK。接地可以扰干扰。”
常感谢您的指点!

好久了啊!
这贴被腊下好久了!
到现在有一长足进展,我又来了发图了,与大家分享过程!
蚀刻的PCB
不一样的STK442厚膜PCB炼制历程--想炼她个七七四十九天,大家共同
织梦二维码生成器
顶一下
(2)
100%
踩一下
(0)
0%
------分隔线----------------------------
发表评论
请自觉遵守互联网相关的政策法规,严禁发布色情、暴力、反动的言论。
评价:
表情:
用户名: 验证码:点击我更换图片
栏目列表
推荐内容