最好的电子音响科技diy制作网站

haoDIY_音响电子电脑科技DIY小制作发明

当前位置: 主页 > 音响DIY > 功放DIY > 后级DIY >

秀一下新装LM4766T的小功放

时间:2012-08-25 09:36来源:未知 作者:admin 点击:
友实做作品: 最近装的LM4766T的小功放,机箱是从坛子里zhuo兄那里买的一个没有上盖的前级机箱,把前级板拆了,电源变压器有40W将就用吧,另外找了一块3mm的铝板作面板,一块0.8mm的铝板作上盖。全部手工制作,车制的铝旋钮和电源按键,然后氧化。上盖氧化成
友实做作品:

最近装的LM4766T的小功放,机箱是从坛子里zhuo兄那里买的一个没有上盖的前级机箱,把前级板拆了,电源变压器有40W将就用吧,另外找了一块3mm的铝板作面板,一块0.8mm的铝板作上盖。全部手工制作,车制的铝旋钮和电源按键,然后氧化。上盖氧化成金黄色,其余本色。

功放板是ljm-ljm兄送给我的,保护板是自己的,电源板用洞洞板。散热器用的是一块3mm的紫铜板与铝型材上为一体,散热绝无问题
秀一下新装LM4766T的小功放

我的小系统!家电买的JVC,这套听人声很不错。

呵呵,桌子有点脏,大家原谅一下。


后面屁股!
秀一下新装LM4766T的小功放

秀一下新装LM4766T的小功放
秀一下新装LM4766T的小功放
秀一下新装LM4766T的小功放
秀一下新装LM4766T的小功放


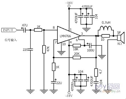
LM4766介绍:
  LM4766是美国NS公司推出的双声道大功率放大集成电路, 每个声道在8Ω的负载上可以输出40W平均功率,而且失真小于0.1%,在国半公司的产品系列中,LM4766被归入“序曲(overture)”系列,属于最高端的单片双声道音频功率放大集成块。
    LM4766的指标是非常诱人的,好的功率集成电路其失真和信噪比都是很不错的,LM4766能做到在人耳可闻频段,30W功率输出的情况下仅仅只有0.06%的失真 和噪声值,国半的功率集成块的设计能力可见一斑。我们有理由相信,如果配合出色的电路设计,LM4766所能发挥的效果也许并不是只用是否“达到HI-FI”就能够评论的。当然,也并不是说但凡采用了LM4766功率集成块,就一定能够达到HI-FI效果!功放的设计是个系统的工程,马马虎虎随便搭接一番,自然不会得到什么好的表现。
    该集成块内部还具有完善的保护措施:过压、欠压、过载、超温(165℃时输出自动关闭,155℃时自动恢复工作)及该公司专利——安全工作区SPIKE峰值保护(保证集成功放末级对管工作在特性曲线的安全工作区内等功能)。可以说,采用LM4766设计成功的功率放大器,一般都能达到相当的安全性能。另外,LM4766内部的两个声道都具有独立的静音电路,并且通过两根引脚引出。它的作用是可以关闭LM4766的输入,使内部的功放没有任何信号输出,这两根引脚以一定方式连接后,能消除开机过程中的冲击。从DATASHEET上我们可以看到,在LM4766的供电电压达到+-30V,并且有足够的信号激励,那么,LM4766将输出40W的功率推动扬声器单元,这种功率,已经能够把绝大部分的多媒体扬声器推得服服帖帖。更何况,大家在平时欣赏音乐时候,大概也就1、2W的功率就足够响了。根据以往的经验,LM4766功率尽管不算很大,然而推力却较强,音色厚实、丰润雍容柔和耐听,用它推动中小型音箱,可以有效避免中小音箱的音色容易出现单薄、纤弱等不足,甚至可享受到类似电子管机的音色。

下图是LM4766的应用电原理图:

秀一下新装LM4766T的小功放

(责任编辑:admin)
织梦二维码生成器
顶一下
(1)
100%
踩一下
(0)
0%
------分隔线----------------------------
发表评论
请自觉遵守互联网相关的政策法规,严禁发布色情、暴力、反动的言论。
评价:
表情:
用户名: 验证码:点击我更换图片
栏目列表
推荐内容