最好的电子音响科技diy制作网站

haoDIY_音响电子电脑科技DIY小制作发明

当前位置: 主页 > 音响DIY > 功放DIY > 后级DIY >

新做的电子管胆机胆缓冲和LM4766集成功放

时间:2012-08-25 11:21来源:未知 作者:admin 点击:
这个箱子以前是装胆缓冲+分立的,但始终有点噪音,就把那分立的板子做他用了,但装上其他箱子是一点噪音也没有的。。。 在做了对小书架,电脑用的,所以要搞个小功放,刚好有块4766,绝对是不二之
这个箱子以前是装胆缓冲+分立的,但始终有点噪音,就把那分立的板子做他用了,但装上其他箱子是一点噪音也没有的。。。

在做了对小书架,电脑用的,所以要搞个小功放,刚好有块4766,绝对是不二之选。。。特发奇想:4766是最有胆味的IC,不知再加上胆缓冲如何?!说干就干,马上在CAD里面搞个PCB的图,象往常一样用万能板来搞。。。搞出来跳线真多,万能板搞IC不是很方便。。

新做的电子管胆机胆缓冲和LM4766集成功放

4766用的是标准线路,也不算复杂,花两晚的时间就搞出来了,当然,每晚都工作到凌晨3点左右。。
新做的电子管胆机胆缓冲和LM4766集成功放
电子管用6922,灯丝牛用了个20W的,够大了。。。再花一个下午的组装,完成了。。。
新做的电子管胆机胆缓冲和LM4766集成功放

工作室都是乱七八糟的。。。
新做的电子管胆机胆缓冲和LM4766集成功放
新做的电子管胆机胆缓冲和LM4766集成功放
箱子外观很一般,由于换了中置,就把原来的一分为二,做出来很结实的,低音是4寸的欧宝,高音是很老的飞乐,N年前的东西了,质量不错的。。。

试音:声音另我满意,准确纯净,无音染,果然有胆味。。。也可能和我小箱子后面的大倒相孔有关系。。。

最可惜的缺点:电流声!!!!跟以前的分立一样,不过小点,电流声是低沉的电流声,在一米半内都可闻!真是可惜啊。。。这电流声很柔和,有音乐出来就不觉得,但始终心里不舒服啊。。

音量的大小一点也不影响这电流声。。。另外灯丝地是和双25V的地是接在一起的..试过换接地,但没效果,只是在关机后的几秒(电解的电量可以支持6-7秒钟左右),就一点电流身都没有了,简直深如大海,有这样的效果才叫完美啊。。

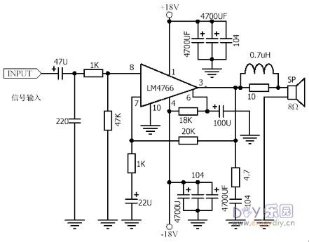
线路图:

胆缓冲前级线路:
新做的电子管胆机胆缓冲和LM4766集成功放

LM4766的应用电原理图
新做的电子管胆机胆缓冲和LM4766集成功放
新做的电子管胆机胆缓冲和LM4766集成功放

编著:

LM4766介绍:
  LM4766是美国NS公司推出的双声道大功率放大集成电路, 每个声道在8Ω的负载上可以输出40W平均功率,而且失真小于0.1%,在国半公司的产品系列中,LM4766被归入“序曲(overture)”系列,属于最高端的单片双声道音频功率放大集成块。
    LM4766的指标是非常诱人的,好的功率集成电路其失真和信噪比都是很不错的,LM4766能做到在人耳可闻频段,30W功率输出的情况下仅仅只有0.06%的失真 和噪声值,国半的功率集成块的设计能力可见一斑。我们有理由相信,如果配合出色的电路设计,LM4766所能发挥的效果也许并不是只用是否“达到HI-FI”就能够评论的。当然,也并不是说但凡采用了LM4766功率集成块,就一定能够达到HI-FI效果!功放的设计是个系统的工程,马马虎虎随便搭接一番,自然不会得到什么好的表现。
    该集成块内部还具有完善的保护措施:过压、欠压、过载、超温(165℃时输出自动关闭,155℃时自动恢复工作)及该公司专利——安全工作区SPIKE峰值保护(保证集成功放末级对管工作在特性曲线的安全工作区内等功能)。可以说,采用LM4766设计成功的功率放大器,一般都能达到相当的安全性能。另外,LM4766内部的两个声道都具有独立的静音电路,并且通过两根引脚引出。它的作用是可以关闭LM4766的输入,使内部的功放没有任何信号输出,这两根引脚以一定方式连接后,能消除开机过程中的冲击。从DATASHEET上我们可以看到,在LM4766的供电电压达到+-30V,并且有足够的信号激励,那么,LM4766将输出40W的功率推动扬声器单元,这种功率,已经能够把绝大部分的多媒体扬声器推得服服帖帖。更何况,大家在平时欣赏音乐时候,大概也就1、2W的功率就足够响了。根据以往的经验,LM4766功率尽管不算很大,然而推力却较强,音色厚实、丰润雍容柔和耐听,用它推动中小型音箱,可以有效避免中小音箱的音色容易出现单薄、纤弱等不足,甚至可享受到类似电子管机的音色。
(责任编辑:admin)
织梦二维码生成器
顶一下
(1)
100%
踩一下
(0)
0%
------分隔线----------------------------
发表评论
请自觉遵守互联网相关的政策法规,严禁发布色情、暴力、反动的言论。
评价:
表情:
用户名: 验证码:点击我更换图片
栏目列表
推荐内容