LM4766装40W+40W功率放大器功放
时间:2012-08-23 16:34来源:未知 作者:admin 点击:
次
LM4766介绍: LM4766是美国NS公司推出的双声道大功率放大集成电路,每个声道在8的负载上可以输出40W平均功率,而且失真小于0.1%,在国半公司的产品系列中,LM4766被归入序曲(overture)系列,属于最高端的单片双声道音频功率放大集成块。 LM4766的指标是非
LM4766介绍:
LM4766是美国NS公司推出的双声道大功率放大集成电路, 每个声道在8Ω的负载上可以输出40W平均功率,而且失真小于0.1%,在国半公司的产品系列中,LM4766被归入“序曲(overture)”系列,属于最高端的单片双声道音频功率放大集成块。
LM4766的指标是非常诱人的,好的功率集成电路其失真和信噪比都是很不错的,LM4766能做到在人耳可闻频段,30W功率输出的情况下仅仅只有0.06%的失真 和噪声值,国半的功率集成块的设计能力可见一斑。我们有理由相信,如果配合出色的电路设计,LM4766所能发挥的效果也许并不是只用是否“达到HI-FI”就能够评论的。当然,也并不是说但凡采用了LM4766功率集成块,就一定能够达到HI-FI效果!功放的设计是个系统的工程,马马虎虎随便搭接一番,自然不会得到什么好的表现。
该集成块内部还具有完善的保护措施:过压、欠压、过载、超温(165℃时输出自动关闭,155℃时自动恢复工作)及该公司专利——安全工作区SPIKE峰值保护(保证集成功放末级对管工作在特性曲线的安全工作区内等功能)。可以说,采用LM4766设计成功的功率放大器,一般都能达到相当的安全性能。另外,LM4766内部的两个声道都具有独立的静音电路,并且通过两根引脚引出。它的作用是可以关闭LM4766的输入,使内部的功放没有任何信号输出,这两根引脚以一定方式连接后,能消除开机过程中的冲击。从DATASHEET上我们可以看到,在LM4766的供电电压达到+-30V,并且有足够的信号激励,那么,LM4766将输出40W的功率推动扬声器单元,这种功率,已经能够把绝大部分的多媒体扬声器推得服服帖帖。更何况,大家在平时欣赏音乐时候,大概也就1、2W的功率就足够响了。根据以往的经验,LM4766功率尽管不算很大,然而推力却较强,音色厚实、丰润雍容柔和耐听,用它推动中小型音箱,可以有效避免中小音箱的音色容易出现单薄、纤弱等不足,甚至可享受到类似电子管机的音色。
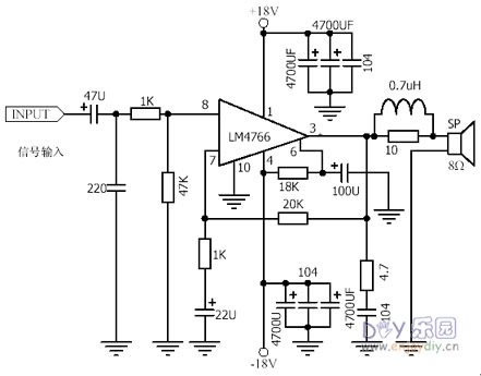
下图是LM4766的应用电原理图:

(二)制作指导
制作时只需按照印刷电路板上的元件采购,并按照电路板上所标注的位置安装,即可正常工作。
按图将印刷电路板制作完成后,即可进行元件的焊接。焊接时可将零件先插上再焊接,从最小的零件焊起,零件尽可能贴紧电路板表面电解电容要注意正负极性,否则会被击穿,金属膜电容没有极性的分别,但最好朝同一方向,这样比较整齐美观。由于电解电容在高频上表现不佳,所以加了104聚丙烯电容来改善音质,找不到可用相近的代替,耐压越高越好,其原则是与4700UF的电解电容依大中小并联排列。
两只电感可用18号的漆包线在10Ω2W的电阻上缠绕10圈,将两端表面的漆刮去,焊在电阻两端的两只脚上。由于18号漆包线较粗不好绕,可将漆包线留长一段,从电阻的中间部位向两边各绕5圈,这样比较省力,绕起来也比较漂亮。图上这个电感值为0.47mH,但一般市售的电感多半无法低直流阻抗的要求(可以从体形大略判断),而本例电感的要求是低直流阻抗,电感值的准确度还在其次,所以我们自行用较粗的漆包线来绕制电感。因为电感的直流阻抗太大,会阻挡信号的出路的,所以宁可不装电感(直接资电阻短路),也不买那些芯片电感。
(三)安装调试
电路中散热片的大小,样式可依自已的喜好购买,最好选购10CM X 11CM X 3MM散热板。散热片和LM4766间要涂上散热膏,帮助导热。
全部装好后可以测试了,将音量转至最大,使用万用电表直流电压档检测输出端,其电压应在0-0.2V之间。输出端理想值为零(因为正负电源对称施加),但零件必然存在误差,所以会略有电压输出。然后再把万用电表调到交流电压档最低,解摸输入端(碰IN就好,不必碰到地),给予一些人体感应噪音,这时万用表指针应该会摆动,如果测量出来的电压太大,就可能是输入端和接地间未接上47KΩ的电阻,把它接上后情形应通改善。
(责任编辑:admin) |
织梦二维码生成器
------分隔线----------------------------