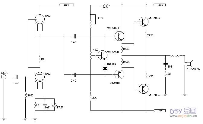
![]() 电子管6922胆石混合功率放大器功放 (责任编辑:admin) |
![]() 电子管6922胆石混合功率放大器功放 (责任编辑:admin) |
用三个常见原件自制简单功放板。...
3年前作的,线比较乱 这个版本的1875我做过中最好听的版本,现在换了ecc88,爽,我还...
先来一张2年前手工搭棚的机机 对称的4声道0DB跟随器,作为桥接输出用的 这是胆电压放...
电子管诞生于1904年至今已有104年的历史了,随着60年代末期晶体管的异军突起,音频功率...
全频均衡,有一点甜味...
楼主的破有源音箱坏了,(3元一对在地摊上买的)。如图, 没有什么效果可言,只是能发...
OP275运放+2SC3280(2SA1303)功率
更新:2012-08-23
最后DIY一次桌面NE5532+LM1875功
更新:2012-10-01
菜鸟之处女作-hood jlh1969 功放
更新:2012-09-13
纯手工diy制作Stk4152厚膜功放板
更新:2013-01-12