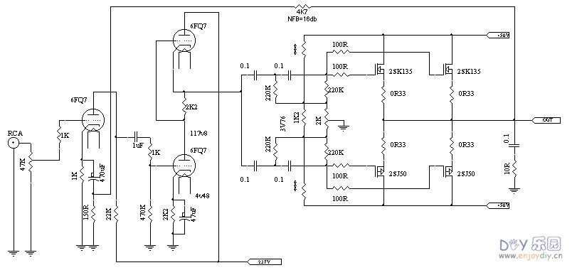
![]() 电子管6FQ7胆石混合功率放大器功放 (责任编辑:admin) |
![]() 电子管6FQ7胆石混合功率放大器功放 (责任编辑:admin) |
用三个常见原件自制简单功放板。...
3年前作的,线比较乱 这个版本的1875我做过中最好听的版本,现在换了ecc88,爽,我还...
先来一张2年前手工搭棚的机机 对称的4声道0DB跟随器,作为桥接输出用的 这是胆电压放...
电子管诞生于1904年至今已有104年的历史了,随着60年代末期晶体管的异军突起,音频功率...
全频均衡,有一点甜味...
楼主的破有源音箱坏了,(3元一对在地摊上买的)。如图, 没有什么效果可言,只是能发...
TDA1521功放老片新做
更新:2012-09-28
用LM1875和饼干盒DIY功放
更新:2013-01-30
第一次用TDA2030 DIY的小功放
更新:2013-02-25
哈哈…我自己弄的LM4780功放[原
更新:2012-08-25