|
相信很多朋友都会拥有一套小的桌面音响,用来搭配电脑作为闲暇时听听音乐。桌面音响体积小,功率不大,耗电量低,重放效果基本满足一般性欣赏要求,因此以极高的性价比被人们所青睐;本文将通过一套桌面音响的制作介绍业余条件下DIY的方法,希望能给广大爱好者提供参考和启发。 方案及选材 Mini音响,顾名思义,就是以小而著称,主要表现在体积和功率两方面,市场上销售的多媒体音响,大部分是把功放模块嵌入在音箱内部,这样的设计主要是为降低成本。而对于我们的DIY而言,则应重点从制作难易度、个人的外观取向等方面着手。在这里,笔者使用了功放和音箱分离设计的方案,整个系统的结构框架如图1所示,其中功放和音箱就是我们要制作的部分。
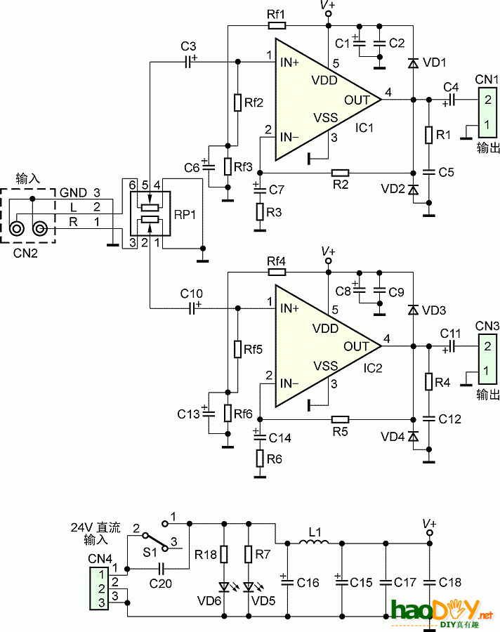
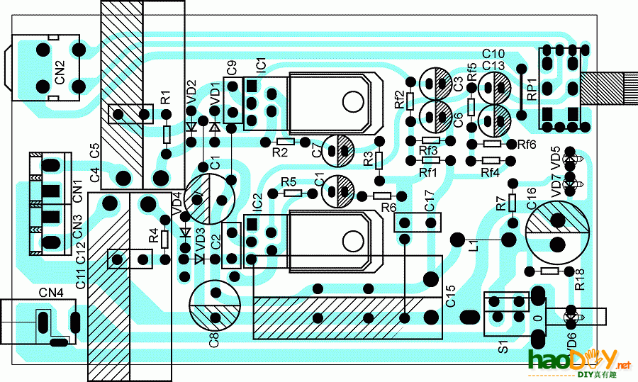
家庭日常听音乐,具有5W以上的输出功率就足够,我们无需制作动辄几十瓦的音频功放,本制作选择了意法半导体公司的TDA2030A单声道功放芯片,在 4Ω负载下能有18W的额定输出功率,它价格便宜,使用广泛,容易购买,且外围电路简单,很适合业余条件的DIY制作。功放电路方案确定以后,我们就可以根据输出功率选择合适的扬声器来制作音箱,一般尺寸大的扬声器,其低音表现力要更好,但是相应的音箱体积也会增大,由于我们这款音箱的主要用途是小功率下听音乐,因此选择了4英寸的全频扬声器,在低成本的情况下又能保证中频部分的效果。 手工DIY,困难最大的就是外观结构的处理,因此,我们应尽可能利用现成的材料作为外壳,这样既能制作自己想要的作品,又保证了良好的外观。对于本制作,我们需要从市场上选择合适的功放外壳和音箱箱体,并根据这些结构的尺寸设计制作电子部分,这也是本文重点所在,下面将从功放和音箱两部分进行阐述 功放制作 采用集成芯片制作功放时,笔者建议采用厂家给出的参考电路,因为那是最平衡表现芯片工作参数的电路。图2所示的是本制作所采用的电路图,这也是厂家给出的参考电路,由于使用外部24V/2A的开关电源适配器,所以采用了直流24V单电源设计。 图3 结构尺寸测量 图4 印制电路图 图5 印制电路板 图6 焊接完成的电路板 确定好电路后,就可以着手印制电路板的设计制作,我们可以使用protel等专业的软件进行绘制,但在这之前,还需要根据现有的外壳确定电路板上各个接插口的位置,比如音量电位器、音频输入/输出端子、电源输入接口、电源开关等,所以需要先确定外壳上各相应部分的尺寸。为了更好的测量,我们把外壳的前后面板部分的轮廓描在白纸上,再直接在纸上进行测量,如图3所示。确定好接口位置、电路板的尺寸以后,就可以开始印制电路板绘制,图4所示的是完成后的印制电路图。
电路板的制作,可以直接把设计好的文件发给厂家做板,有条件的也可以自己手工制作,这次笔者采用了热转印手工制作方法,图5所示的是制作好的电路板。接下来将进行焊接和装配,由于使用的功放外壳本身为铝材质,可直接当作散热片作用,所以TDA2030 功放芯片采用卧式安装,把散热基板固定在外壳上;外壳内部高度很小,对于大的电容元件,也需要卧式安装。图6、7所示的为安装完成的电路板实物。接着便可进行整机的组装,如图8、9所示,完成后的实物如图10、11所示。到此,功放便制作完成,检查无误后可上电测试。 音箱制作 本制作使用了直接购买的成品音箱外壳,箱体的制作环节可以省去,但是很难找到完全匹配箱体,所以很多时候需要对购买到的箱体进行适当改造,本制作采用了4 英寸全频扬声器,如图12所示,但购买到的箱体为两单元二分频的密闭箱,因此需要把高音单元的开孔封闭;此箱体没有搭配相应的接线板,也需要另外制作,所以箱体的结构部分,一共要制作高音孔的挡板以及音频输入接线板。制作时,应尽量就地选材,可使用塑料板,铝板等,这里使用了日常制作电路的覆铜板,先裁减合适大小的板材并相应开孔,随后再进行打磨、喷漆处理,最终完成的实物如图13所示。把制作完的挡板和接线板安装好以后,箱体便改造完成。 由于箱体的尺寸无法改变,所以不需要进行前期的模拟计算,而是直接把扬声器装上箱体进行测试,我们可对音箱整体的阻抗和频率特性进行大概的测量,图14所示的是远场的频响测试,根据测试结果,可在箱体内部添加吸音棉或者木块,以等效改变音箱的容积,也可以在扬声器前添加适当的滤波电路,改变不同频段的特性。经过反复调试得出较好的结果,再连接功放和音源播放自己比较熟悉的音乐,在主观听感方面检查播放效果,如果不满意,还可基于测试结果做相对的调整,以达到听感上的最优化。调试完成后,便可对扬声器,接线板等部件加固。 音箱部分制作完成,如图15、16所示。
整体调试 整套系统的调试可分为简单的功能测试和老化测试两部分;把各个部分连接好后,上电试听,检查是否能正常播放,检查音量调节、开关等功能是否完好,正常后就可进行下一步老化测试。先关机,把音箱部分换成相应的假负载,接线无误后开机,把音量设置到最大,进行长时间拷机,监测各部分是否正常,比如电源适配器和功放的温度是否在正常范围内,以确认各模块散热是否良好;持续老化数小时后如无异常,把音箱换上,再次确认各功能是否正常,一切正常之后,整套系统的制作便圆满完成,如图17所示。 (责任编辑:admin) |











































