|
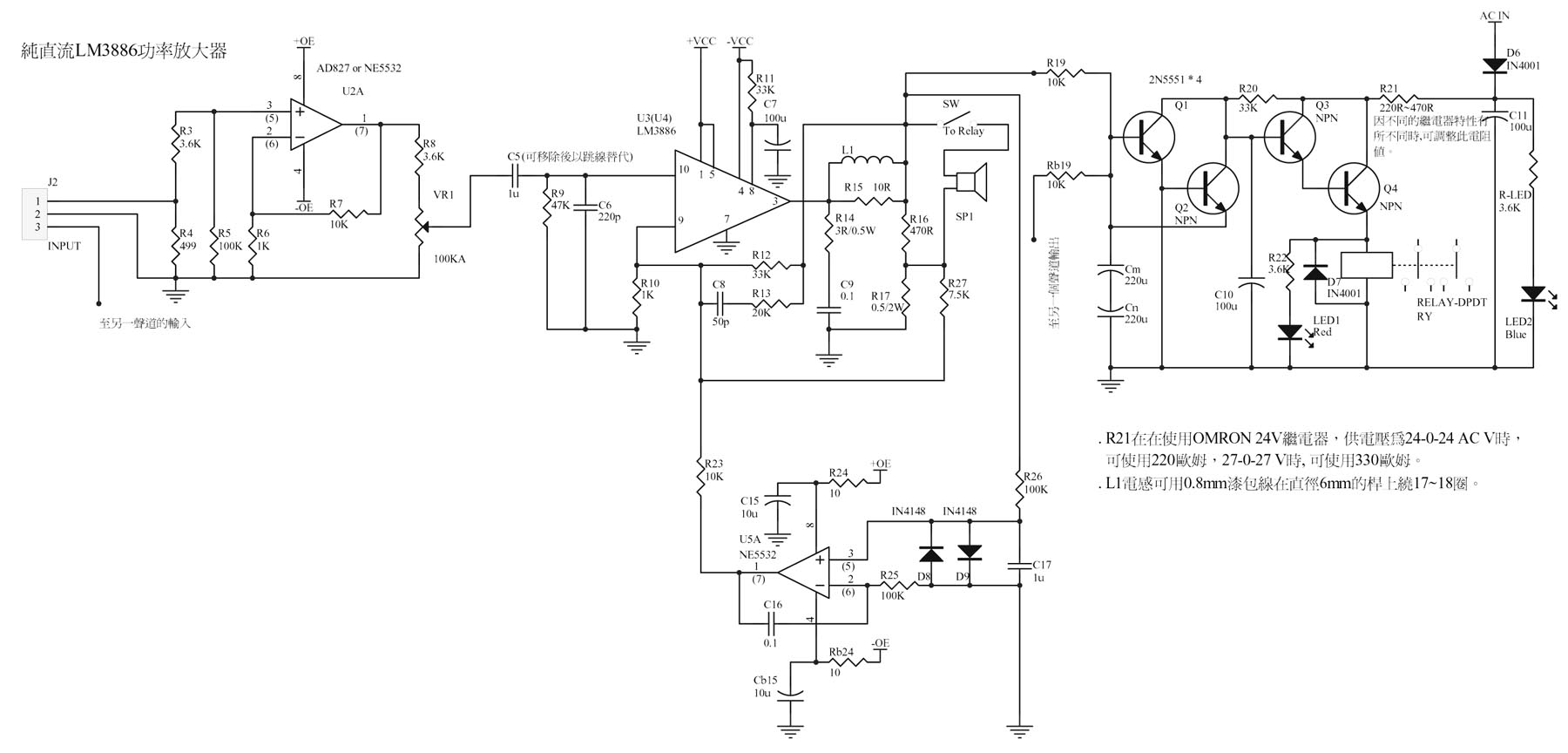
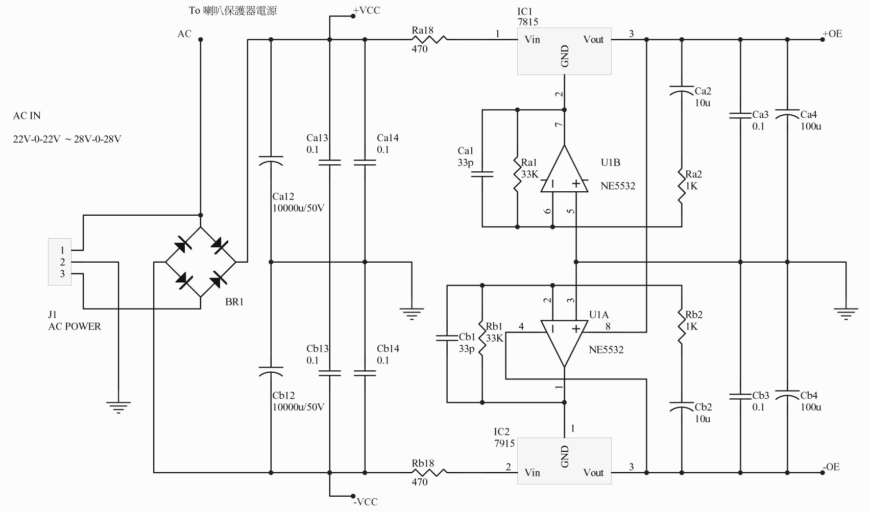
前 言: 計劃製作一個功率放大器已有一段時間了,為了方便設計選擇以 LM3886 功率IC為基礎,但總覺得不能太簡單只是照著技術文件的內容來的製作,所以在網路上搜尋了不少的文章及電路,發現LM3886也可以加上DC SERVO電路,所以我把LM3886 + DC SERVO + OP 前級 + 喇叭保護器 +電源一起設計在一片板子上,使製作的難度降到最低。(,原圖參考大陸網站[松勝電子]) LM3886TF是美國NS公司推出的大功率音頻放大IC,其後面的TF為全絕緣封裝,也就是安裝散器時不必再加雲母片來絶緣,在額定工作電壓下最大可達68W的連續不失真平均功率,具有比較完善的過電壓、過電流、過熱保護的功能,最可貴的是它具有自動抗開關機時的電流沖擊的功能,使喇叭能夠安全的工作。 LM3886優異的性能,使得它在近幾年音響製作中廣泛的應用,許多成品功放機中就有直接的應用它擔任後級功放或者用它作為重低音放大電路。其特點有︰輸出功率大(連續輸出功率68W)、失真度小(總失真加噪聲<0.03%)、保護功能(包括過電壓保護、過熱保護、電流限制、溫度限制、開關電源時的揚聲器衝擊保護、靜音功能)齊全,附加零件少,製作調試容易,工作穩定可靠。由於用它製作功率放大電路具有簡易,適用的特點,特別適合發燒友以及電子愛好者的製作。 LM3886TF的特性如下︰ LM3886在VCC=VEE=28V、 4歐負載時能達到68W的連續平均功率,在VCC=VEE=35V,8歐姆,負載時能達到50W的平均功率。 具有較寬的電源電壓範圍VCC+VEE為20V-94V; 總諧波失真+噪聲︰60W 20Hz<f<20kHz AV=26dB 時的值為 0.03% 轉換速率(SLEW RATE):VIN=2.0VP-P、tRISE=2ns 時的值為 19V/us 總靜態電流︰50mA 輸入偏流︰ 0.2uA 增益帶寬乘積: 8 MHZ 電路圖如下: ![]() ![]() 電路分為幾個部份: 電源供應: 由電路圖中可看出,電源供只是一般基本的設計,由於LM3886的供電範圍非常的廣,所以建議使用次級為AC( 22V ~ 0 ~ 22V)至AC(28V ~ 0 ~ 28V)之間的變壓器,我用的是(AC(24V ~ 0 ~ 24V),的變壓器,電流最好大於3A(或200W以上),如果能用環型變壓器效果當然更好。 OP前級及DC SERVO電路所使用的電源供應: 為了達到更好的音響穩定度,供應給OP前級及DC SERVO電路所使用的+-15V電源也加上SERVO電路以避後級電流變動時可能發生的壓降,自然前級的穩定度必定增高。 前級放大: 前級也是使用OP來擔任,為基本的DC放大電路,設定為10倍的放大倍率。為了方便大家更換自己喜歡的OP來調音,建議製作時,這個位置先焊上IC座,以便日後更換自己喜歡的OP。 後級放大: 採用了美國NS公司(國家半導體公司)推出的高傳真音響功放積體電路LM3886TF作功率放大,用運放NE5532或AD827作前置線性放大。 DC SERVO電路: 眼尖的高手可能看出本製作除了使用OP來執行DC SERVO的任務,另外LM3886所使用的純電流回授電路和一般用法有所不同,這是在網路上看到專家經過反覆測試改進後的電路,值得介紹給大家。 喇叭保護電路 一般功能不多介紹,此保護器能在功放輸出不正常的直流時,和使繼電器斷開與喇叭間的連接,以保護它不被大量的直流電流燒毀。 以上只是簡單的對這個電路介紹,想瞭解全部動作解析的話,就要靠各位自己上網爬文了。 有關直流功放的特色: 另外其實這個電路是純直流的設計,因為一般放大器與訊號源的交流是透過電容來阻隔直流電,但電容本身的特性卻可能影響頻率響應,或不良電容所產生的雜訊進入放大電路中,不知多少發燒友在尋求最好的交連電容,其實最好的交連電容就是不要交連電容(網路上常有一根銅線代替電容的討論),本電路即然稱為純直流的功率放大器為何還有C5的存在呢? 其實C5是可以完全拿掉的,也就是直接短路電容兩端,拿掉電容,直接用跳線取代,因為本電路有完善的DC SERVO的電路來確保電路沒有直流輸出,就算真的不小心輸出了直流也還有最後一道防線-[喇叭保護電路],如果你還不放心,那C5就留著吧! 零件的選用: 為了成本考量,我製作這個電路並沒使用高檔的發燒品,如WIMA電容等….,但並不表示用了最便宜的零件,但並不諱言,零件的穩定度影響電路的品質,所以採C/P值高的方式安排零件,我的製作使用了1%誤差的精密電阻,必要的地方也使用了較高檔的金屬皮膜電容或是鉭質電容,試聽之下,實在滿意,在聽感上中、高頻纖細耐聽,低頻繼承了電流回饋的下潛深而有力的優點,實在可以說是不錯的組合,希望大家能製作成功。 製作需注意事項: 一般市售的感光電路板的銅鉑厚度較薄,所以如果可能,在焊鍚的時後,在後級電源經過的部份銅鉑,可以加上一層焊鍚,以加強它的電流能力。 散熱片的安裝並不是製式的規格,所以固定散熱片的方式請自己動點腦筋,大小也不要小於我所用的,你們可以對照一下照片,LM3886TF封裝是全塑膠的,不用雲母片來絶緣,但最好以散熱膏塗抹於接觸面,再以螺絲固定。 以下是部份製作時的照片,供各位參考: 以下↓電路板已多次改版,以最下方的電路板為準,舊版本的一樣保留在章章內供參考。 電路板圖樣及零件配置A如下:(舊的LAYOUT會有啍聲,儘供參考) ![]() 修正LM3886-SVO純直流功率放大器有低頻哼聲的問題: 部份網友在DIY站上LM3886純直流功率放大器後,跟我反應,在沒有音源輸入,且音量最小時會聽到微小的哼聲,站長把自己DIY的板子再試看看,先把我那很吵的冷氣關掉! ,真的有網友說的哼聲! 夜深時更為明顯..... 問題出在那裡? 反覆的檢查,電路板跟電路吻合,電路沒問題,所以想想會不會是電路板在LAYOUT時沒注意地線有迴圈的現像? 一次一次的試,最後終於發現SERVO部份的地線直接從喇叭保護電路及前級的部份拉過來,可能對SERVO的穩定會有問題,所以做了部份的修改,把原來SERVO的地線切掉,重新再從最前端的電源接拉一條獨立的地線給SERVO電路,結果雜音真的不見了,..當然有空時會把PC BOARD重新LAY過,但先把我的修改方法貼再下圖: 另外有網友來信詢問,有關Ra18及Rb18m電阻電路圖與零件表不同說明如下,R18為限流電阻,分攤後級較高電壓在整流IC(7805及7905)的壓降,其實它的寬容性很大,前我使用500歐姆(電壓24-0-24),如果你使用的變壓器較低,如18-0-18,就使用330~470歐姆,如果電壓更高到28-0-28就用510~560歐姆。但要用1/2W的,當然2W更好。還有Ra17及Rb17使用2W以上的。 ![]() 為了大家方便,我重新把電路板B LAYOUT過,自己雖還沒實作過,但是依上圖修改的方式重新LAYOUT,應該沒問題如果有網友實作過後發現還有問題或是更好的建議,請跟我連絡。以下是重新LAYOUY的零件配置圖:(06/16) ![]() 幾天後我真的試了這個電路板,啍聲真的小多了,但就是還有,真不服氣,再LAY一次! 下面看到的LAYOUY是重新LAYOUT的,電源的部份要心小了,為LAYOUT的需求,AC輸入端,0V在中間,我現在已換到最右側了,所以就是28V,28V,0V,別接錯了,下圖這個版本C的LAYOUT真的沒啍聲了,好棒的感覺。為了比對修正過程,我把效果差的板本也留了下來,當成參考。 ![]() 另外新的LAYOUT上Ra7及Rb7,我把原來的10K改成6.8K了,你也可保持不變,目的是有些訊號的輸出較大(2Vp-p),使用10K時放大倍率較大,有時會有高頻的”岔”音。ˉ如果你的音源輸出不大,你還是保留原來使用的10K。ˉ 線圈L1,L2的繞法:使用0.6~0.7mm的漆包線 ![]() 如果你下載的是PDF檔,下一頁你可以看到完整電路圖及電路板底片圖,列印時請注意設定輸出比例為100%(不要有任何縮放,曝光時注意正反面,也就是印出的透明片放在感光線路板時,板面上的文字看起來是正常的文字,不是反字。 ..電路板1:1底片PDF檔下載. 以下為電路板的照片及我完成焊接後的照片,給大家參考。 ![]() ![]() ![]() (责任编辑:admin) |


































