最好的电子音响科技diy制作网站

haoDIY_音响电子电脑科技DIY小制作发明

当前位置: 主页 > 音响DIY > 功放DIY > 后级DIY >

正在焊装的diyaudio上“超薄APD lm318+lm3886功放”

时间:2012-09-30 10:17来源:hifidiy.net论坛 作者:老牛288043 点击:
瞧这经济危机闹的,现在是很少得见朋友们的大制作了,偶来上点小小玩意儿练练手。 无心插柳的制作,设计多时的几部机器,材料早已备好,遗憾的是我电脑应用太菜,不会用软件搞设计,然手工绘制PCB太耽误时间,且每次设计,绘制PC B都要杀死大量脑细胞,很伤
瞧这经济危机闹的,现在是很少得见朋友们的大制作了,偶来上点小小玩意儿练练手。正在焊装的diyaudio上“超薄APD lm318+lm3886功放”

       无心插柳的制作,设计多时的几部机器,材料早已备好,遗憾的是我电脑应用太菜,不会用软件搞设计,然手工绘制PCB太耽误时间,且每次设计,绘制PC

B都要杀死大量脑细胞,很伤脑筋,所以一拖再拖,至今仍停留在设计PCB阶段。关键是其他事情也多,不容易静不下心来设计PCB。
      
       这是一朋友玩儿剩的套件,拿来后对线路做了仔细分析与研究,认为这是一款不错的线路。正好手头有一套为做其他线路而添置的冯生超薄小机箱。大伙

可别因为小机箱就棒子啊,砖头的,还是省了吧。“嘿嘿”就用这个了,小机箱我的最爱呀,正在焊装的diyaudio上“超薄APD lm318+lm3886功放” 很喜欢挑战用小机箱做鸡鸡的感觉。老规矩,

有关技术细节的就不乱放水了,免得搞是非。闲话少说,直接上制作过程图片。

为加固小机箱,加强散热能力与防止震动,把一块较长的合金铝方割成2段,钻孔攻丝后紧贴机箱前后安置,机箱后面的那块铝方为了适应牛的安装必须得加工成半圆形才好。

正在焊装的diyaudio上“超薄APD lm318+lm3886功放”

铝方原有的两个螺丝孔加以利用,另外的螺丝孔,则利用机箱4个橡胶脚的固定螺丝孔位置,在铝方上相应地方钻孔攻丝。

正在焊装的diyaudio上“超薄APD lm318+lm3886功放”


这样加工半圆铝方,是为了安置O牛而不影响机箱内空间做其他安排。

正在焊装的diyaudio上“超薄APD lm318+lm3886功放”


正在焊装的diyaudio上“超薄APD lm318+lm3886功放”


为节约机箱内有限空间,为安置放大板而加工的角铝,角铝传热至机箱底部,利用机箱整体散热。

正在焊装的diyaudio上“超薄APD lm318+lm3886功放”

正在焊装的diyaudio上“超薄APD lm318+lm3886功放”

正在焊装的diyaudio上“超薄APD lm318+lm3886功放”

正在焊装的diyaudio上“超薄APD lm318+lm3886功放”

正在焊装的diyaudio上“超薄APD lm318+lm3886功放”


利用散热角铝固定方式,把机箱前部隔离出一独立空间,可用于放置前级线路PCB与音量调整。

正在焊装的diyaudio上“超薄APD lm318+lm3886功放”

正在焊装的diyaudio上“超薄APD lm318+lm3886功放”
正在焊装的diyaudio上“超薄APD lm318+lm3886功放”

O牛特写。

正在焊装的diyaudio上“超薄APD lm318+lm3886功放”

正在焊装的diyaudio上“超薄APD lm318+lm3886功放”

正在焊装的diyaudio上“超薄APD lm318+lm3886功放”


放大板特写。

正在焊装的diyaudio上“超薄APD lm318+lm3886功放”



正在焊装的diyaudio上“超薄APD lm318+lm3886功放”

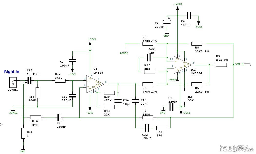
原理图

这是一个不同于官方和以往应用的电路,在这里LM3886只作为电流放大器使用,而电压放大交给了LM318,我想原创者是想以此获得更快的电压转换速率。

另外,这个电路也不是没有缺点,该电路以两个反向放大器组成,音乐的相位偏移应该是在所难免的。

总之还是值得一试吧。

正在焊装的diyaudio上“超薄APD lm318+lm3886功放”


刻了2块小PCB,用M记车轮做了2个分立桥堆换掉原整流桥

正在焊装的diyaudio上“超薄APD lm318+lm3886功放”


中间空置的空间是O牛安装位置,这两旁的L型散热片与PCB才是这次的重点,看看这是干什么用的,先给大家留个谜面,大伙儿猜猜看吧。 (责任编辑:admin)
织梦二维码生成器
顶一下
(7)
100%
踩一下
(0)
0%
------分隔线----------------------------
发表评论
请自觉遵守互联网相关的政策法规,严禁发布色情、暴力、反动的言论。
评价:
表情:
用户名: 验证码:点击我更换图片
栏目列表
推荐内容