最好的电子音响科技diy制作网站

haoDIY_音响电子电脑科技DIY小制作发明

当前位置: 主页 > 音响DIY > 功放DIY > 后级DIY >

LM3886音频功率放大器功放diy制作

时间:2014-06-17 13:30来源:未知 作者:admin 点击:
LM3886 是美国国家半导体公司的50W功放集成电路,具有完善的保护电路,极低的失真,是物美价廉的选择,用它制作的功放可谓上上之

LM3886 是美国国家半导体公司的50W功放集成电路,具有完善的保护电路,极低的失真,是物美价廉的选择,用它制作的功放可谓上上之选。
  LM3886TF参数如下:
  LM3886在VCC=VEE=28V、 4欧负载时能达到68W的连续平均功率,在VCC=VEE=35V,8欧负载时能达到50W的平均功率。具有较宽的电源电压范围VCC+VEE为20V-94V;
  总谐波失真+噪声:60W 20Hz<F
  转换速率(SLEW RATE):VIN=2.0VP-P、tRISE=2ns 时的值为 19V/us
  总静态电流:50mA
  输入偏流: 0.2uA
  增益带宽乘积: 8 MHZ

LM3886音频功率放大器功放diy制作
LM3886
LM3886音频功率放大器功放diy制作
LM3886引脚图
LM3886音频功率放大器功放diy制作
用LM3886制作的功放板

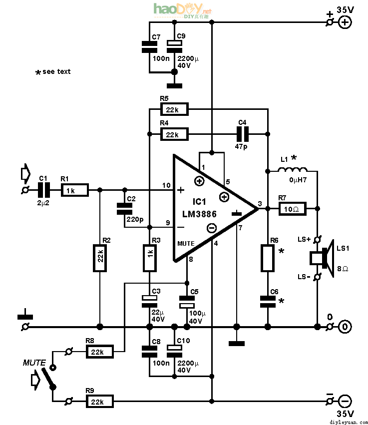
  我们以LM3886T原理和现有的印刷电路板为基础。出于测试目的,放大器的原型是一个稳定的±35 V电源供电。在驱动电平为1 Vrms获得的最大不失真输出功率约63瓦,用的是8欧姆的扬声器。负载阻抗为4欧姆推输出功率不小于108瓦。在实践中,这些功率水平可以意味着“音乐的力量”,但千万记住,放大器的电源功率一定得满足!
   应高度重视放大器LM3886的冷却。提供一个足够的散热器给LM3886散热。牢记散热器要用隔离材料,如云母。
LM3886音频功率放大器功放diy制作
LM3886功放电路原理图
LM3886音频功率放大器功放diy制作
LM3886功放PCB图

(责任编辑:admin)
织梦二维码生成器
顶一下
(5)
100%
踩一下
(0)
0%
------分隔线----------------------------
发表评论
请自觉遵守互联网相关的政策法规,严禁发布色情、暴力、反动的言论。
评价:
表情:
用户名: 验证码:点击我更换图片
栏目列表
推荐内容