最好的电子音响科技diy制作网站

haoDIY_音响电子电脑科技DIY小制作发明

当前位置: 主页 > 音响DIY > 功放DIY > 后级DIY >

TDA1521功放的两次diy制作变身

时间:2013-03-29 19:54来源:www.crystalradio.cn 作者:疯糖蔚男的天 点击:
早就想来参加DIY大赛的了,却一直没有机会,一直处于心有余而力不足的状态,主要就是没有工具,做什么都很麻烦,手里有的就是烙铁和新买的一个万用表,零件也是自己慢慢收集的,在坛子潜水的那段时间,看到了关于1521制作的帖子,而且大家对它的评价也不错,
早就想来参加DIY大赛的了,却一直没有机会,一直处于心有余而力不足的状态,主要就是没有工具,做什么都很麻烦,手里有的就是烙铁和新买的一个万用表,零件也是自己慢慢收集的,在坛子潜水的那段时间,看到了关于1521制作的帖子,而且大家对它的评价也不错,于是就开始琢磨着做一个1521,第一次就跑去买了两块,老板要14米,我只给了12TDA1521功放的两次diy制作变身 ,那其他的就不多说了吧,洞洞板和其它比如电阻都是在我们电气协会里面拿的,大家不要笑我
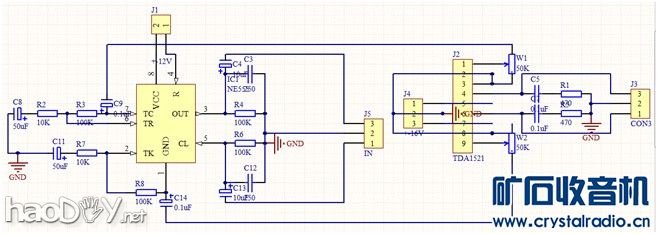
先上电路图和我自己画的PCB吧
TDA1521功放的两次diy制作变身 
TDA1521功放的两次diy制作变身 
TDA1521功放的两次diy制作变身 
TDA1521功放的两次diy制作变身 
在NE5532前级时用的另外一个电路,不是上面一起的那个,稳压电源就是一样的
这个是第一次用洞洞板搭好的电路,试了下音,那会儿寝室同学都说怎么不和我以前弄的(2822)一样,实话,很好听!
TDA1521功放的两次diy制作变身   
TDA1521功放的两次diy制作变身 
下面这个是稳压电源
TDA1521功放的两次diy制作变身 
但是毕竟是第一次做的,所以电路很乱,所以我就想了再做一次u,把电路弄好点
TDA1521功放的两次diy制作变身 (责任编辑:admin)
织梦二维码生成器
顶一下
(5)
71.4%
踩一下
(2)
28.6%
------分隔线----------------------------
发表评论
请自觉遵守互联网相关的政策法规,严禁发布色情、暴力、反动的言论。
评价:
表情:
用户名: 验证码:点击我更换图片
栏目列表
推荐内容