|
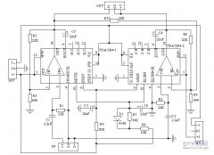
有感于论坛里新人辈出,部分也是处在从IC电路制作到分立电路的跨越。但由于实际操作和经验的原因,对电路不熟悉和元件在电路中的作用不明晰,从而有些茫无头绪。借此机会,从一个简单的分立电路入手,分析电路,让新手们能了解并慢慢吃透电路,这也是本文写作的初衷。当然,由于本人经验也十分有限,希望能起着抛砖引玉的作用,文中不当之处还请各位老鸟斧正。 一切从简单的开始。这是我自己实作过的电路。电路虽然并不复杂,但胜在泾渭分明,各个管子在电路中各司其职,只要认真制作,声音还是蛮不错的。 先来看看电路的原理图:
R1是限流电阻,是为了避免输入信号过强而设置的。一般情况下可以取消。 C1是起滤除不必要的超高频,是电路工作更加稳定。一般取值在47P—100P之间,当然也有不用的。R2的取值基本上决定了整个电路的输入阻抗,常用的取值在22K—100K左右。 Q1、Q2是输入差分放大。对管子的要求是要配对,尽量减小两管之间的参数误差,而且在安装时为了统一两管的温度,要面对面的紧贴一起安装,有必要时加装小型散热(用铜片或铝片把它们结合在一起),以增强两者之间的热耦合。这样的话,中点电压就会比较好控制,减少出现中点漂移的几率。有条件的话可以选取孪生管来做差分。孪生管是在同一芯片上组建的两个接近相同参数的管子,所以热耦合会做的更出色。
W1是中点电压可调电阻,中点就是靠它调整。R3的取值决定Q1、Q2的静态电流,可根据电路具体的供电电压来调整差分对管的静态电流。计算公式为:28v÷47k=0.595ma(假定电路供电电压为±28v直流),就是Q1和Q2的总共电流为0.595ma,每管约等于近0.3ma的静态电流。 Q3是电路中的电压放大,负责把Q1放大的信号再进行放大。管子具体的选取要看具体电路来按需要决定(如何选取看后文)。接在Q3上的C3是消振电容,是为了消除电路由于布线不合理或原件参数导致的自激震荡而使用的。一般取值为5P—47P,容量越大,对电路整体音质影响就越大,音色会显得木和呆滞。这个电容是所有老鸟最不喜欢的,要是能取消的话尽量取消掉!
R9、R7分别决定着Q3和末级功率管的静态电流。Q3静态电流的公式为:28v÷(R9+R7)。 R5、C2、R6和R6上面并接的没标数值的小电容,构成了反馈电路,也就是常说的这个电路的放大倍数是几倍,就是由它们决定的。公式为:(R6+R5)÷R5。要是嫌电路低频不太够的话,可以适当的增大C2的容量。R6上面并接的小电容是超前电容,一般取值为10P。
Q4、Q5是电路末级的电流放大。所谓前级出声后级出力,这就是本电路出力的地方。 R10、R11是末级管的栅极电阻,为管子的输入限流电阻。场效应管和一般晶体管不同,输入阻抗远远高于晶体管,轻松做到1MΩ以上,所以场效应管基本可以说不需要多大的推动电流,有输入电压就可以驱动。这对于电压放大级来说工作起来要轻松的多。限流电阻的作用是避免过大输入电流危及到末级管,一般取值在100Ω—1K,阻值大相对音色松软些,阻值小则偏向于刚劲,如何选取就要看音色的偏好了。 R12、R13是末级管的源极电阻,一般取值为0.22Ω—1Ω(5W)。由于管子参数的不对称,特别是在多管并联的情况下,为平衡各管工作状态而使用的。在真正做到严格配对的时候,也有电路是取消该电阻的,但一般还是建议用上。 电路基本分析完毕,下面根据实际操作说明元件参数的具体更改和实际应用。我不喜欢虚标的功率,只要选取的元件正确,工作点(各级静态电流)确立无误,电源和元器件留有适当裕量的话,25W能顶50W的虚标功放!
实际操作: 手头上有双绕组的40v交流输出320w环牛,由于电压不需要这么高,改为四组20v交流输出,两两并联,成为双20v8.4A交流输出环牛。经整流滤波(10000μ)后,直流输出±28v。电阻和电容用上较好的品牌,毕竟价格相差不是太大,起码质量可以放心。 差分对管选取了东芝的A1349,原因在前面已经说明了。此对管脚位为(字面正朝自己):b、c、e、空脚、e、c、b,W1取500Ω多圈可调,质量可靠避免接触不良而放烟花。为了声音温暖醇厚,此级静态电流取3ma(每管1.5ma),因此R3取值为8.2K:28v÷8.2K=3.4ma, 比原定值大一点。R3用0.5W的电阻。 Q3在此电路中用小功率管即可满足需要,只是想它工作在甲类音色更好,所以选中功率的有口碑的管子。Q3的静态电流由R9(选1.2K)决定:28v÷1.2K(R9的取值)=23ma,使Q3工作于甲类状态,音质更好,但一定要装上小型散热器。R9用1W的电阻,Q3选择日立的D669中功率管,音色不错。 R7是决定末级场效应管静态电流的,可以选1K的精密多圈可调(和W1一样)。末级大管则选取了日立的名管K1058、J162对管。 R6和R5的比值决定整个电路的放大倍数,原图数值偏大,这里我R5选1K,R6选36K,按上面所述公式算,整个电路放大倍数为37,足够一般使用要求。 不管是洞洞板还是自己设计PBC,遵循的走线原则是:大电流和小电流分开;地线不要图方便就近连接;输入地线和输出地线分开;输入地线和负反馈地线分开;R2、C1和Q1的接线越短越好;R5、C2还有R6离Q2越近越好;R10、R11和Q4、Q5越近越好。 电阻全部选名牌,价格不会差太远。电容也是,特别C2是比较敏感的,可以根据实际选取和更换。 ![]() |



























