最好的电子音响科技diy制作网站

haoDIY_音响电子电脑科技DIY小制作发明

当前位置: 主页 > 音响DIY > 功放DIY > 后级DIY >

国半推动集成LM4702推2SB1383/2SD2083功放

时间:2012-09-12 20:49来源:hifidiy.net论坛 作者:sunsun 点击:
使用的是LM4702推三肯达林顿管。一体化主板设计与制作。有时间上PCB与电路图。现大伙先看看再说吧!下次有比赛的话就做为参赛作品吧! 自一年多前,笔者仿制了PASSA5后,已大大降低了再制功放的欲望。但多次从《无线电与电视》中看到国半最新推出的高性能运放
使用的是LM4702推三肯达林顿管。一体化主板设计与制作。有时间上PCB与电路图。现大伙先看看再说吧!下次有比赛的话就做为参赛作品吧!
国半推动集成LM4702推2SB1383/2SD2083功放
自一年多前,笔者仿制了PASS A5后,已大大降低了再制功放的欲望。但多次从《无线电与电视》中看到国半最新推出的高性能运放LM4562与功放推动集成块LM4702的性能是如此优秀,受强烈好奇心使然。抱着试试的态度,用了近一个多月的时间慢慢的打造了这款合并式功放(图1a、图1b)。切没有想到的是,这款合并式功放的性能与品质是如此的出众。(以前接触的功放驱动集成块大多用在AV系统的,素质一直偏低)。现给大家介绍:
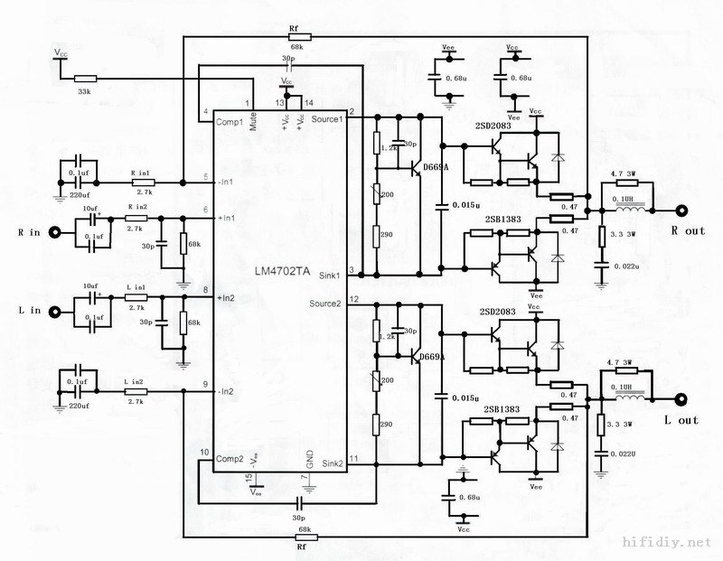
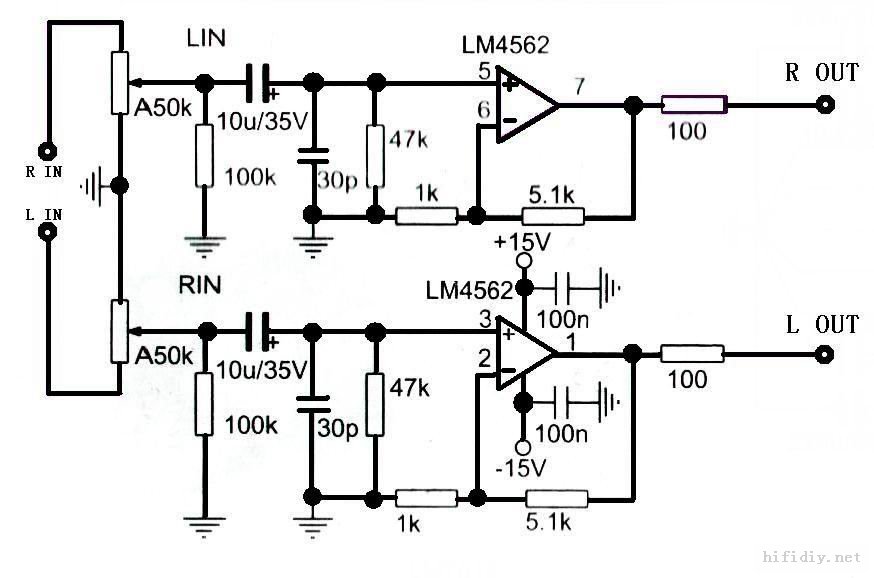
电路原理(图2a/2b/2c/2d)
音源选择电路
本机使用高品质的继电器作为选择开关,一共有四组端子输入,通过一个4掷的开关进行4选1的操作。使用继电器作为输入是为了确保触点的高可靠性,并且可以很方便的增加发舛艿南允竟δ埽蛊涓惫刍?lt;br/>前置放大电路
经过选择电路、电位器后,由LM4562组成一个典型的正相放大器,放大倍数约为6.1倍。电路的性能主要取决于超低失真,超低噪声的LM4562与周边的高品质元件。
功率放大驱动级电路
这一级是功放的电压放大级,是本功放的重点。它由LM4702组成一个非反相放大电路,增益由电阻Rin和Rf决定,增益可表示为Av=1+Rf / Ri。根据电路中各电阻的取值,大约增益为26.2db。符合LM4702最低不能小于26db的要求。(低于26db的话,LM4702将工作不太稳定)。这样包括前置放大器,本机总的放大约为44db。换算成放大倍数约为160倍左右。
电流放大级
采用三肯公司推出的大功率达林顿三极管2SB1383/2SD2083对管进行电流放大。(图4、图5)线性优良、电流高达25A优秀性能、能带来强大的驱动力与控制力。这对于单对管的合并式功放尤为重要。并加入0.15UF的电容用来改善音质,同时采用0.47欧姆的发射极电阻,能确保最大限度的稳定。当然更小的电阻可用来增加其输出功率。
偏置电路采用2SD669A三极管来控制电流。重叠安装在2SB1383上面,尽可能的提供最好的温度同步。这将给稳定带来良好的效果。
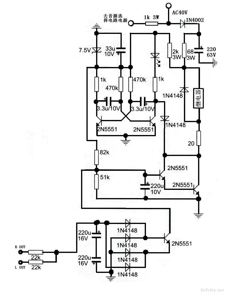
电源供给电路
由于采用两个变压器,前级电路单独一个变压器,后级放大与音源选择、保护电路各组分开供电,相对比较复杂。但各电路的分离将给功放的性能带来优良的性能。
(1)、前级电源
使用松下公司的有源伺服电源电路,双运放使用LF353进行伺服。其良好的电流性
能与电池接近。实践证明,该级电源纹波很低。噪声极低。
(2)功放级电源
采用典型的双桥式整流滤波电路,使用两只EIC公司的50A超薄整流桥,滤波电解
为4颗10000UF的红宝石电解,两颗220UF的ELNA电解与红威马2.2UF,0、1UF
的薄膜电容来滤波。
(3)保护电路,音源选择电源与指示电源。
因为这些电源对音质影响不大,只进行简单的整流,滤波就可以了,只要其工作稳
定,不会给功放带来负面的影响就好。
二、印刷电路板的布局与制作(图3pcb1/图3pcb2)
对于业余爱好者来说,电路的布局与制作是一个艰苦的过程,也是一个锻炼手艺的过程。本电路采用单面板制作。与所有低噪声、高品质的主板式布局一样。星型连接方式有着非常好的应用效果。地线的布局是电路板的关键所在。在设计中,所有的地线都汇集在电路板的左侧,并且一直连接到电源的两个接地脚上,各组电源整齐的排列。远离输入级。
印刷电路板的制作在业余的情况下,使用热转印进行制作电路板,是一个很好的方法。
国半推动集成LM4702推2SB1383/2SD2083功放
 
主电路图:
国半推动集成LM4702推2SB1383/2SD2083功放
声音整体上超过PASS ZEN4。噪声极低,与ZEN4不相上下。

我自己用的是惠威M1的音箱。当然它不可能超过PASS A5啦。


有空来张PCB图给大伙看看,刚刚喝太多酒了,有点晕[em03][em03][em03]

国半推动集成LM4702推2SB1383/2SD2083功放


100W左右(电源电压提高一点150W没有问题的,电流300MA左右),推惠威M1没有问题。比较全面。控制力应该说是比较出色。惠威M1是十分难推的一个箱子。曾经换了几只功放,一直到A5才停止。



翻出老帖,继续。。。。。


三、元件的选择
1、电阻
选用五色环金属膜电阴,并用数字表进行按1%精度的要求筛选。发射极电阻采用无感 阻。
2、电容
小容量电容采用银去母电容,输入耦合电容采用ELNA DUOFEXII型紫袍电容,并且并上0、1UF小电容。前级滤波采用ELNA金字发烧电容。后级滤波电容采用正品红宝石50V10000UF电解、红WIMA 2.2UF薄膜电容。其它的电容也使用ENLA发烧级电容。
3、半导体元件
整流桥使用美国EIC公司的50A超薄产品。达林顿对管使用三肯公司的2SB1383/2SD2083。配对要求低于3%。偏置三极管使用2SD669A。
4、机箱附件
选用500W环形变压器,小R型变压器。大型扬声器插座、RCA插座,ALPS蓝壳电位器。机箱使用239机箱加工而成,在其面板多开4个音源指示孔。
以上高品质产品全部购于汕头原音电子公司。
四、功放板的组装
把制好的线路板、所有的零件、工具准备好后就可以开始工作了。
首先把所有的零件先分类摆放,标好数值(这对以后的工作很重要)。然后开始安装焊接,焊接过程要遵循以下两点:(1)、元件要从小到大、从里到外安装。这样可以很方便的安装小的元件,也可以很方便的检查焊接位置的正确性。(2)、从无源器件到有有源器件的安装。这样能有效避免损坏三极管和集成块等昂贵的有源器件。特别要指出的是,因为使用的是用贴片的LM4562MA,在焊接过程中极易损坏。所以要求焊接速度一定要快。
五.调试与检测
先不要把板子直接装在机箱里,而是要裸露在外面进行调试。这样能很方便的检测与减少意外的发生。
调试要点:
1、        先不连接功放板的电源,检查二个变压器的输出电压是否正常。
2、        变压器与功放板连接,检查所有的连接线是否正确、会不会松动。检查无误后,通电后马上关机,快速的检查各路电压是否正常。(可以多次来完成)正常后再次开机调试。
3、        检查LM4702与LM4562集成块的供电电压是否正常。
4、        正常开机后,音源输入显示二极管发光。保护电路的LED会闪烁5秒左右后常亮。到这里表示保护电路与功放的基本情况已正常。
5、        测量攻放管的末级静态电流,使用数字表200MV挡测量0.47欧姆电阻两端电压,调整200欧姆可变电阻,使发射极电阻的两端电压大约在100MV左右(折合电流大约在212MA左右)。
6、        接上大功率8欧姆电阻,工作30分钟后再次调整末级电阻电压为100MV,这时散热片的温度大约为50多度左右。测量200欧姆可变电阻的阻值约为90左右,用固定的电阻替换下可变电阻,保证其高可靠性。
7、        接上信号发生器与示波器。观察其在1K、10K、100K的方波有没有失真,根据波形的实际情况进行校声调整。至此,本机调试完成。
六、听音评价
音源:原创CD  A8T
功放:本机
音箱:惠威的M1
对比功放:自制PASS A5甲类功放
试听花了差不多两个多星期的时间,首先,本机的信噪比指标十分的高,要用耳朵贴着喇叭才能听到微弱的噪音。再次机子的控制力非凡,能把笔直的M1推的服服帖帖。要知道M1是有名的难推。这要归功于三肯管的控制力。还有各频段表现的很均衡,从实际听感中能够比较全面的表现音乐。特别是在表现弦乐方面,有着良好的表现。对于这款成本在1300元左右的机子来说,已经十分超值了。
国半推动集成LM4702推2SB1383/2SD2083功放

国半推动集成LM4702推2SB1383/2SD2083功放


保护电路

国半推动集成LM4702推2SB1383/2SD2083功放

织梦二维码生成器
顶一下
(1)
100%
踩一下
(0)
0%
------分隔线----------------------------
发表评论
请自觉遵守互联网相关的政策法规,严禁发布色情、暴力、反动的言论。
评价:
表情:
用户名: 验证码:点击我更换图片
栏目列表
推荐内容