最好的电子音响科技diy制作网站

haoDIY_音响电子电脑科技DIY小制作发明

当前位置: 主页 > 音响DIY > 功放DIY > 后级DIY >

自制“IGBT”功放 参赛作品

时间:2012-10-01 11:01来源:hifidiy.net论坛 作者:wjsong 点击:
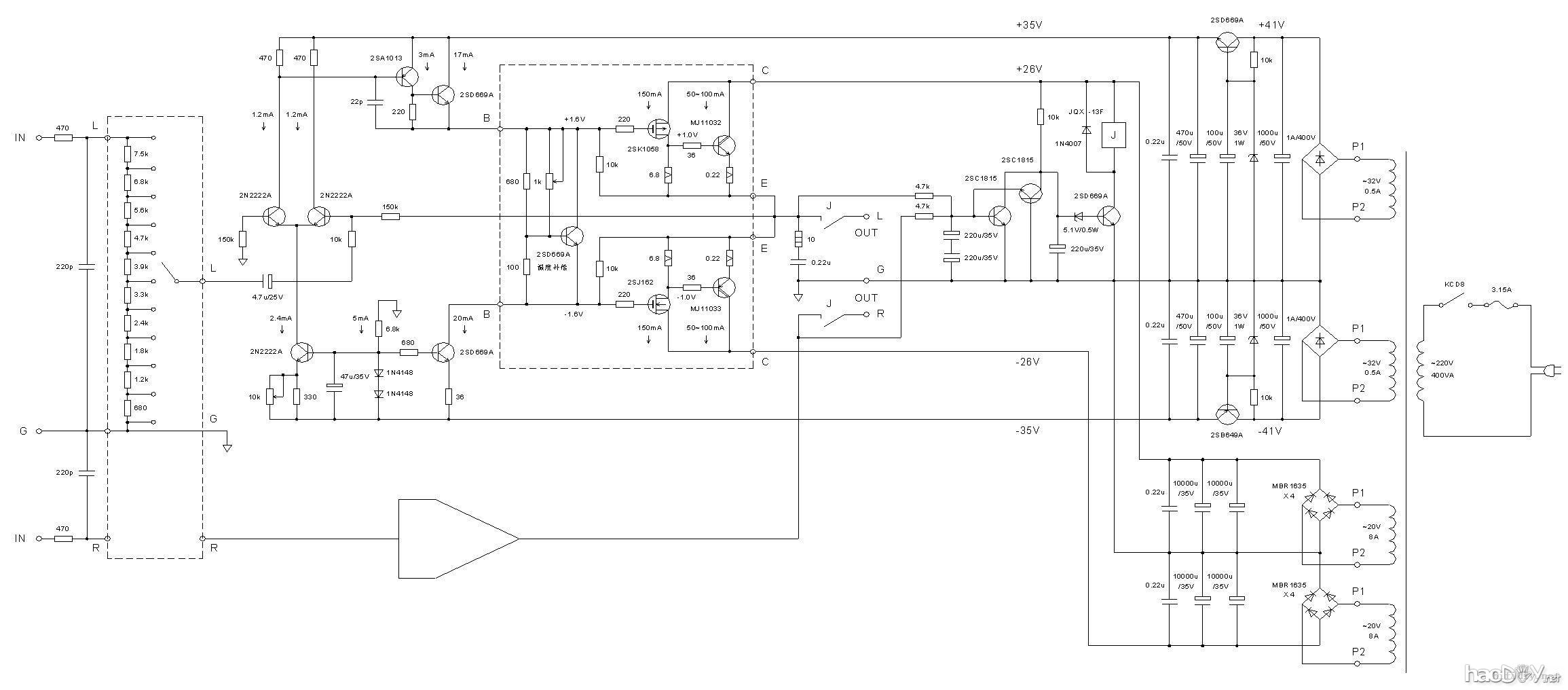
自制IGBT功放(2009参赛作品) 废话之前,本着有图有真相的基本原则,先上线路原理图,让各位先睹为快。 现在来说说为什么叫自制IGBT,众所周知市售IGBT等效线路图一般为: 由图可见,NPN型IGBT为N沟道场效应管与PNP三极管复合而成,主要优点为电压驱动,开
自制“IGBT”功放(2009参赛作品)
废话之前,本着“有图有真相”的基本原则,先上线路原理图,让各位先睹为快。
自制“IGBT”功放 参赛作品


现在来说说为什么叫自制“IGBT”,众所周知市售IGBT等效线路图一般为:
自制“IGBT”功放 参赛作品
由图可见,NPN型IGBT为N沟道场效应管与PNP三极管复合而成,主要优点为电压驱动,开关特性好,但其线性稍差,输出内抗约高,用于线性放大并不特别适合

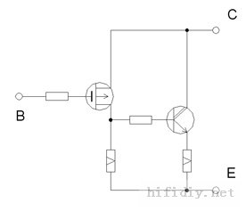
本制作正是取IGBT型复合管的优点(电压驱动、工作频率高),尽可能克服其缺点(线性稍差、输出阻抗稍高),在电路结构上作了一定改变,本制作“IGBT”等效电路如下:
自制“IGBT”功放 参赛作品
由图可见,本机自制的“IGBT”本质上还是体现了IGBT的基本精神的:“电压驱动、晶体管输出”,与市售IGBT不同的是,本机采用了同极性管构成“IGBT”,克服了市售品线性稍差、输出阻抗稍高的缺点,但由此带来的缺点就是效率较低,门限电压稍高,但是~~~但是,嘿嘿,这在HIFI来看不算什么缺点吧

再来说说这自制“IGBT”中的“I”用什么:理论上说,就本电路的输出功率,任何耐压大于100V,电流大于0.5A,功率大于2W的场效应管均满足要求,但本电路用了日立的SK1058,SJ162,原因有三,一是本人手上刚好有陈货,二是该管“久经考验”,三是与通常IGBT不同,本机自制“IGBT”中该管工作于较大电流状态“150mA”,主要目的在于为输出管提供强大驱动电流,同时小音量时该管还可为喇叭提供一定驱动电流,本人由此期望在晶体管声中加上一定的场效应管音色。
第三点才是本机采用日立SK1058,SJ162作驱动管的主要原因。

下面说说“IGBT”中的“G”用什么:本电路用了MT的MJ11032,MJ11033,原因也有几个,一是本人手上刚好有陈货(陈了
N年),二是该管输出电流足够大,想当年可是活跃在UPS和HIFI界的干将。
其实该管作输出管并不十分恰当,不是说音质不好,主要该管为达林登管,热稳定稍差(这是该管易放炮的主要原因),固所以不得不在该管基级串接电阻以限流,这样会造成整机输出效率进一步降低。
仔细找了一下,最近安森美出品的很多音响用三极管应该更适合用在此处,不过话说回来,老牌MT的MJ11032,MJ11033音质确实是一流,记得本人第一次听这对管子,低音不用说,其强劲驱动力从单管上说可以说是无与伦比,但是其高音居然也玲珑剔透,实在弄不懂,如此大电流的管子高音还如此出色,不服不行啊!

看来大家对电路原理不太感兴趣,那~~~那就直接上图吧!
自制“IGBT”功放 参赛作品

自制“IGBT”功放 参赛作品

自制“IGBT”功放 参赛作品

自制“IGBT”功放 参赛作品

自制“IGBT”功放 参赛作品

自制“IGBT”功放 参赛作品

自制“IGBT”功放 参赛作品

自制“IGBT”功放 参赛作品

自制“IGBT”功放 参赛作品

自制“IGBT”功放 参赛作品

(责任编辑:admin)
织梦二维码生成器
顶一下
(8)
72.7%
踩一下
(3)
27.3%
------分隔线----------------------------
发表评论
请自觉遵守互联网相关的政策法规,严禁发布色情、暴力、反动的言论。
评价:
表情:
用户名: 验证码:点击我更换图片
栏目列表
推荐内容