|
上大学在寝室无聊,听听音乐是必须的. 但是我们寝室限电.23点以后就没电了. 用锂电的电灯有了,可是音响却没有...小便携音响,那声音太粗糙了.底噪大大的! 没电了还得听音乐啊我有夜晚听一夜音乐的习惯,便携音箱的底噪大得无法忍受,根本不能晚上听, 可是睡觉总不能用耳机听吧?(话说有几次夜晚真的很难熬,就用耳机听了,没几次就扯断了一根线.还好我有备用耳机) 于是,用电池的音响是限电寝室必备的!!! 之前就接触到一个集成块-LM4863D 通过查找资料了解到 在5V电压下,THD+N≤1%的情况下 负载3Ω可以输出2.5W×2的功率 负载4Ω可以输出2.2W×2的功率 负载8Ω可以输出1.1W×2的功率 在小得可怜的寝室里用足矣.(可怜的8人寝室面积不足16m²) 采用的电路是原来拆来的USB取电的笔记本音箱上的. 电路图可参见该集成块的数据手册 改动非常简单 不接耳放电路,并且(1)脚和(16)脚分别通过一个10kΩ电阻接地即可. 电池采用的是18650锂离子电池 并且带有保护电路,不会过充与过放. 电源由标准USB插口接入,直接通往锂电. 再通过开关连到功放. 音频输入为φ3.5mm耳机孔 功率音频输出为脚距0.1 in 的 2 pin 插座. 另外考虑到晚上使用较多,就没有设电源指示灯,怕影响休息. 图片如下. 还会补充更详细的图片
音箱是用的液晶电视拆机塑料箱,体积小,但是声音相当不错,中低音弹性佳.高频延伸不错.
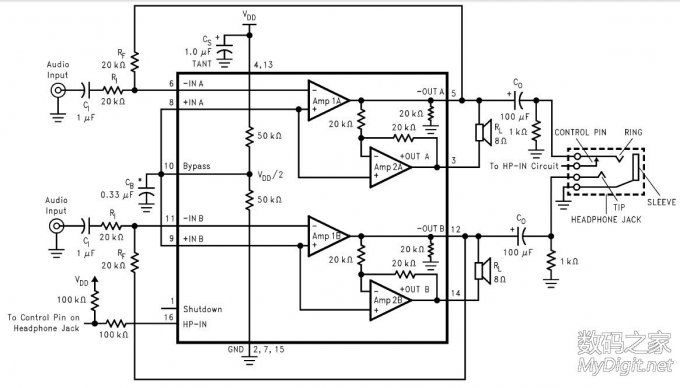
靠里的那对就是现在在用的音箱 数据手册上的电路图如下:
实际使用的电路图如下:
附件为LM4863D的数据手册,供大家参考. LM4863D.pdf (763 K) 下载次数:52 谢谢各位的支持.
[ 此帖被hellodoraemo在2012-02-16 21:19重新编辑 ]
(责任编辑:admin) |










LM4863D.pdf (763 K) 下载次数:52 






















