|
【本帖为教程贴】 笔者逛了一下各大论坛。。。 发现很多人做的数字功放【PAM8403】都有很多缺陷 。。 【PAM8403】这款数字功放的确不错,内置了8个MOS。。。6W输出 毫无压力。。。 看了他们的作品失败的比较多。。 发现问题都是些喇叭什么扑扑声音 叭叭什么症状的,有的还直接IC发烫 ,甚至有人说这是正常现象 今天 笔者就做个 正常向的数字功放 谁说洞洞板做不了。。。。。 如果你想做成功就要认真看帖 洞洞板做这个有点难的 不要以为接完线就可以了 没这么简单的 毕竟是数字功放 【干扰它很容易】 下面是成功的板子
覆铜板的
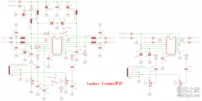
锂电池推动不用什么滤波电容,一个104就够了【104=保护符】 像开关电源才要。。。。加了都是折腾!!! 以下为测试视频 绿色是MP3 【常见问题】 ★说比较多的现象 【1】声音调到最大 会补 补 补 >原因是 电路的信号输入脚没有和输出端隔离 【2】IC发热 > 呵呵 原因很多 很遗憾告诉你失败了 【3】音质怪怪的 >说明信号输入脚计算电阻没搞好【或者是电位器问题等等】 【那么怎么焊PAM8403功放板?笔者先发电路图】 电路图保存了低音 可以尝试 【网上的破模块电路简单要死】 分加强版【左】 和 普通版【右】
★注意事项 【1】第3脚和第14脚要走芯片【飞线不推荐,洞洞板下面搞】下面接喇叭 【2】第4脚和第13脚禁止在芯片下面走线直接相连 【3】第2脚和第15脚不要在芯片下面走线直接相连【防止两个声道相互干扰】 【4】第456脚要和12脚和13脚分开 经过滤波电容【我这没滤波的】后一段距离再 连到电源。 【5】信号输出的地线接滤波那边的GND 【6】最好用普通棕色洞洞板,板子越高级越难焊【一个方块一个圆那些不推荐】 PS—————————————————————————— 笔者是一名高二学生。要是那里错了就说吧。毕竟我也不是很懂。
[ 此帖被lu0kai在2013-08-26 19:17重新编辑 ]
(责任编辑:admin) |






















