最好的电子音响科技diy制作网站

haoDIY_音响电子电脑科技DIY小制作发明

当前位置: 主页 > 音响DIY > 功放DIY > 后级DIY >

纯手工搭焊两并联LM3886T独立单声道纯后级功放以及滤波整流电路

时间:2012-09-14 17:10来源:hifidiy.net论坛 作者:shadowchen 点击:
秀秀刚刚完工的两并联LM3886T独立单声道功放以及重料打造的滤波整流电路。 OK!兄弟们不要急啊!马上就上。 LM3886主电路 整流稳压扩流电路 测试状态:输入电平AMPL50MV 空载与带载的状态下输出直流为7MV 20HZ,50MV 10KHZ,50MV 20KHZ,50MV 25KHZ,50MV 电
秀秀刚刚完工的两并联LM3886T独立单声道功放以及重料打造的滤波整流电路。

纯手工搭焊两并联LM3886T独立单声道纯后级功放以及滤波整流电路



纯手工搭焊两并联LM3886T独立单声道纯后级功放以及滤波整流电路
OK!兄弟们不要急啊!马上就上。

纯手工搭焊两并联LM3886T独立单声道纯后级功放以及滤波整流电路

纯手工搭焊两并联LM3886T独立单声道纯后级功放以及滤波整流电路

纯手工搭焊两并联LM3886T独立单声道纯后级功放以及滤波整流电路

纯手工搭焊两并联LM3886T独立单声道纯后级功放以及滤波整流电路

纯手工搭焊两并联LM3886T独立单声道纯后级功放以及滤波整流电路

纯手工搭焊两并联LM3886T独立单声道纯后级功放以及滤波整流电路

纯手工搭焊两并联LM3886T独立单声道纯后级功放以及滤波整流电路

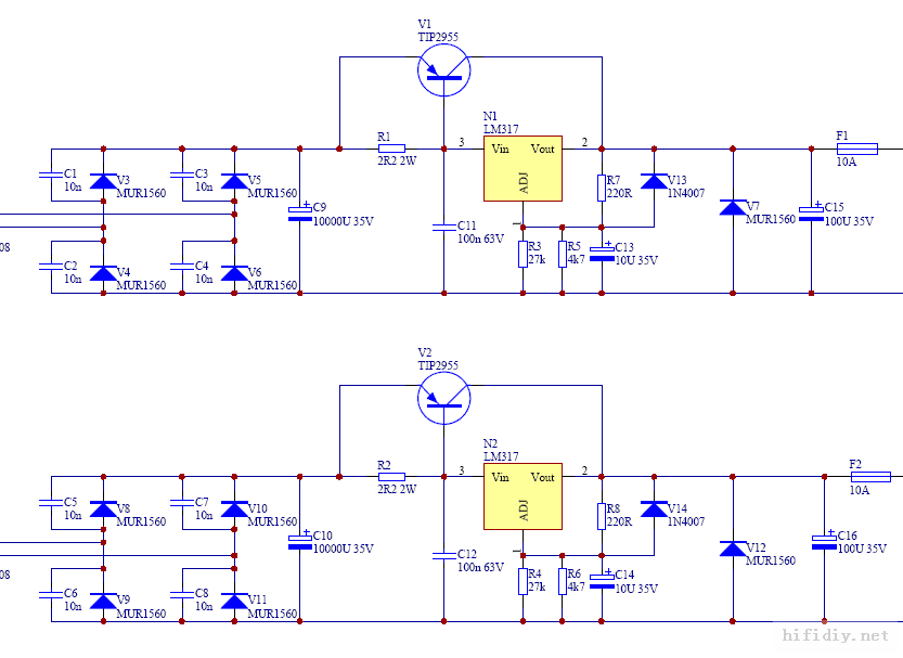
LM3886主电路

纯手工搭焊两并联LM3886T独立单声道纯后级功放以及滤波整流电路


整流稳压扩流电路


纯手工搭焊两并联LM3886T独立单声道纯后级功放以及滤波整流电路


 





纯手工搭焊两并联LM3886T独立单声道纯后级功放以及滤波整流电路

测试状态:输入电平AMPL50MV
空载与带载的状态下输出直流为7MV

20HZ,50MV


纯手工搭焊两并联LM3886T独立单声道纯后级功放以及滤波整流电路

10KHZ,50MV


纯手工搭焊两并联LM3886T独立单声道纯后级功放以及滤波整流电路

20KHZ,50MV


纯手工搭焊两并联LM3886T独立单声道纯后级功放以及滤波整流电路

25KHZ,50MV



纯手工搭焊两并联LM3886T独立单声道纯后级功放以及滤波整流电路

电源部分不是稳压扩流电路,是普通的双桥整流。不加散热器都是可以的,散热器感觉比较好看
所以就装在管子上面了。这种散热器的连接方式是不需要用螺丝固定的。是一种热传导率比较好的材料,加一定的压力就可以
把整流二极管牢牢地固定在散热器上面了。方便,实用。

(责任编辑:admin)
织梦二维码生成器
顶一下
(3)
100%
踩一下
(0)
0%
------分隔线----------------------------
发表评论
请自觉遵守互联网相关的政策法规,严禁发布色情、暴力、反动的言论。
评价:
表情:
用户名: 验证码:点击我更换图片
栏目列表
推荐内容