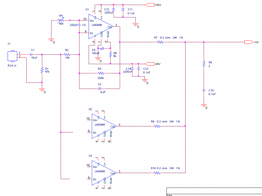
以下为国外DIY的多片LM3886功放制作,一个声道采用3片lm3886并联![]() ![]() ![]() ![]() ![]() ![]() ![]()
原理图
![]() (责任编辑:admin) |
以下为国外DIY的多片LM3886功放制作,一个声道采用3片lm3886并联![]() ![]() ![]() ![]() ![]() ![]() ![]()
原理图
![]() (责任编辑:admin) |
用三个常见原件自制简单功放板。...
3年前作的,线比较乱 这个版本的1875我做过中最好听的版本,现在换了ecc88,爽,我还...
先来一张2年前手工搭棚的机机 对称的4声道0DB跟随器,作为桥接输出用的 这是胆电压放...
电子管诞生于1904年至今已有104年的历史了,随着60年代末期晶体管的异军突起,音频功率...
全频均衡,有一点甜味...
楼主的破有源音箱坏了,(3元一对在地摊上买的)。如图, 没有什么效果可言,只是能发...
美国译文:DIY LM3875芯片的放大
更新:2012-10-29
寒假DIY TDA2030A BTL 2.0+电平
更新:2013-02-23
TA7240功放 被遗忘的声音
更新:2012-09-30
lm1875功放也疯狂 重料
更新:2012-09-27