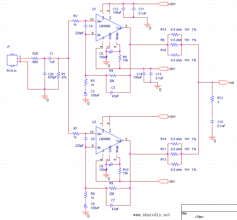
![]() ![]() ![]() ![]() ![]() ![]() 一个声道采用两片lm3886并联 ![]() ![]() LM3886是美国国家半导体公司90年代新出的一款带过压、过高温保护的高保真大功率音乐IC,其外围电路简单、制作方便。 其性能如下: ·VCC=±28V OUTPUT=68W/4Ω、38W/8Ω ·VCC=±35V OUTPUT=50W/8Ω ·峰值功率:135W ·信噪比≥92db ·转换率:19V/us ·互调失真:0.04% ·11脚TO-220封装 ·静音功能 ·SPiKeTM保护功能 此IC在音响方面运用极广,应该只要DIY的朋友应该接触过,世界著名音响厂家曾用极普通的制作高档的昂贵的公房!(看下图) ![]()
线路图
电源1 ![]() ![]() lm3886并联线路图,一个声道采用两片lm3886并联 ![]() (责任编辑:admin) |































