|
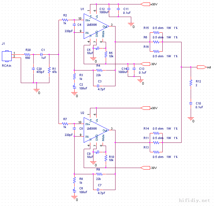
这是两片38并联 可以根据需要 组成超级并联的3886 输出通过几十厘米(30-40厘米)的导线合并在一起(就完全消除发烫问题) 不过建议初次通电记得串限流灯泡 等会找个大牛先 ![]()
![]() 早上通电遇到另外问题 折腾了一个上午 ![]() 就是启动电流很大。。。。。。 现在终于解决了 原来是静音电阻太大 47k带动两片ic 导致启动并联电流大 现在把静音电阻改为10k-20k就正常 发热也不大 用双25v试机 大音量一个小时 有点烫 手可以摸 没问题 声音感觉比单片圆滑一些 暂时接电上去的 还没有决定装机 太忙了 ![]() ![]() 大 (责任编辑:admin) |


























