一个在diyaudio上讨论很热烈的电路,原作者称其为Stasis Power Buffer,准备试一试。想请各位大侠和斑竹给点指教。

后边部分作者称之为"Current pump"
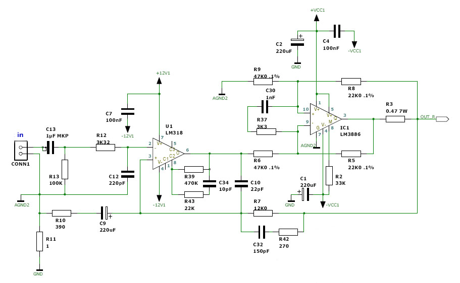
技术从作者的对此的解释看类似于V/I变换器. 并且给出的指标如下: Bandwith (tipical): 2Hz-70Khz Output power(±37V): 40W/8ohm – 56W/4ohm Damping Factor (8ohm): >200 (frequency and compensation depended) S/N 600ohm: >90 dB (compensation depended) THD e IMD (tipical), 20Hz-20Khz, 1-40W/8ohm: <0.05% 这里是到作者的工程文档的连接
http://www.diyaudio.com/forums/attachment.php?s=&postid=702645&stamp=1123935432
电路实作完成。

今天完成电路的实作,开声后感到确如著者所说的胆味颇浓,中高频极有KT88推挽机的特色,而且低频的量感和特性都相当不错,也完全没有3886标准电路略感毛糙的弊病。特别时是底噪几乎没有,无信号输入时耳朵贴近喇叭也难听到底噪音,非常值得一试。
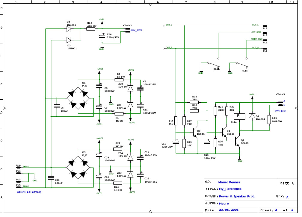
补上电源和保护电路的图。

pcb文件的连接
这里是到pcb板的pdf文件的连接,按1:1打出来就可以了,但这是rev A版的pcb,有些消振,补偿的小电容电阻要搭焊在背面.
http://www.diyaudio.com/forums/attachment.php?s=&postid=647953&stamp=1116857415
原贴:
http://www.diyaudio.com/forums/showthread.php?s=&threadid=54571
分为好几个版本,pcb文件,丝网文件都有,只是帖子现在已到了88页,得耐心的找找.
还有回tanhero兄,因为3886的背面并不十分平整,加导热绝缘胶垫是为了让其更好的和散热片贴合,这是从较早期的本本电脑上学来的方法,个人经验比直接涂导热硅胶效果好.
我试作的板板几乎没有用发烧元件, 成本极低, 但音质、音色合推力均俱有相当水准.个人认为是DIY的好电路
还没有试过LM318可以用什么替代,我认为ne5534应该可以替代。不过LM318是个最普及的东西了吧,是工业上用的东东,应该不难找。
我用的是双28V交流,
注意电源的输出是前后两个出口,1K电阻以前的VCC1,VCC2是给3886供电的,低于3886的供电电压即可,我用的是在正负40V左右,1K以后稳压的是12V供LM318的。1k的降压电阻最好使用2W的,好热,不要和电路板贴的太近,大于1mm为好。
今天用用几种不同的运放作了个试验结果如下:
可以使用的有 LM301、 LF411,但LM301易受干扰,噪声略大,LF411听感较硬。
不可用的 NE5534、OPA604、AD847。无声
加导热绝缘胶垫的目的是为了利用胶垫弹性降低金属之间的“尖顶”现象,增大接触面积。在小面积的情况下效果较好,一般均热铜版和散热片之间因为面积太大,压力难以均匀,很容易产生形变,最好是打磨为好,如果没有条件打磨,就要多用螺丝固定。可根据情况测一下温差决定。
背面的PCB周末外出了。直到现在才回复,不好意思。这是PCB的背面图。这个电路前后不能分开调试,我也考虑过搭棚,但很困难。配合洞洞板也许可以。

我这里还有几块这样的板子,是单双结构的,支持双牛和单牛方式.可以分送给感兴趣的朋友.有需要的朋友pm地址给我好了.


看来我得说明一下,我发的帖子是我自己的试验结果,这个电路从标题就标明了出处,从A板到C版我都做过了,个人很喜欢,所以才介绍给大家。这个电路很多人对其进行了各种摩改,各有其喜欢之处,对于我个人而言,还是觉得318最好。其二的散热胶垫的问题,这样的工艺同样不是我的发明,而是使用多年的一种成熟的工艺架构,要明白之所以出现散热胶垫这样的产品,就是为解决刚性散热面接触时的“尖顶”效应导致的热阻大的问题,绝缘尚在其次,事实上,早期的应用场合大多不是需要绝缘的地方(笔记本用于CPU散热就是如此)。当然,如果Z-boy DX使用的流嘢产品那是另当别论。只是希望不要以一两次的试验轻易否定前人的成果。顺便说一句,两个片子热量不一致的问题首先应从查电路和自激开始,不要被外部误导,因为即便是使用的流嘢,差别也不会大于3-5C°。
(责任编辑:admin) |