|
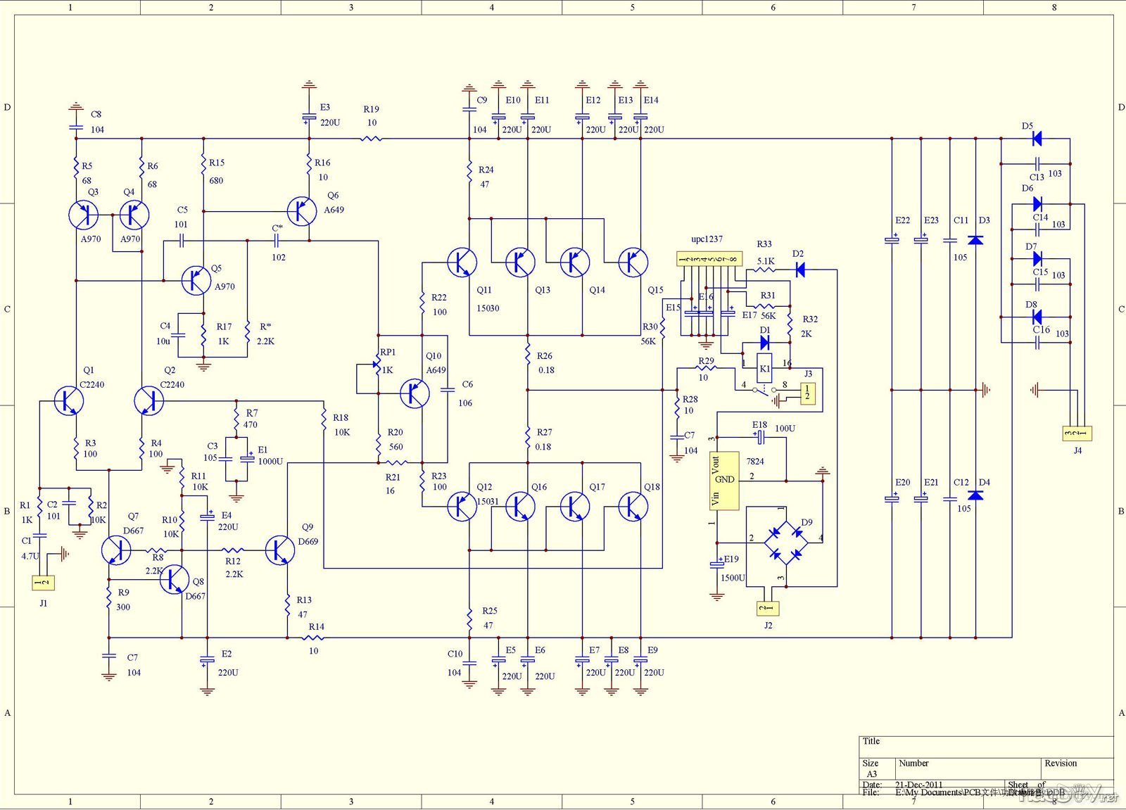
前段时候有些闲,就搞个功放玩玩。参照了道格拉斯的书,按他的理念搞了一个比较经典的电路。我比较喜欢用贴片,折腾起来方便,换元件时PCB不用拆下来,大管的安装方式拆装也方便,换管不用拆PCB。机箱也是自己做的,剪三张铝板,面板用10mm厚板加工,二侧用散热器一拼就OK。机壳不大350*300*90,还算紧凑吧,内部空间利用比较得当。 现在用它推ATC 7小箱还有模有样的,大家随便看看吧,拍砖也不怕,反正俺脸皮厚。 ![]() 不要问我PCB,没有了,全送光了 ![]() ![]()
(责任编辑:admin) |














(责任编辑:admin)






















