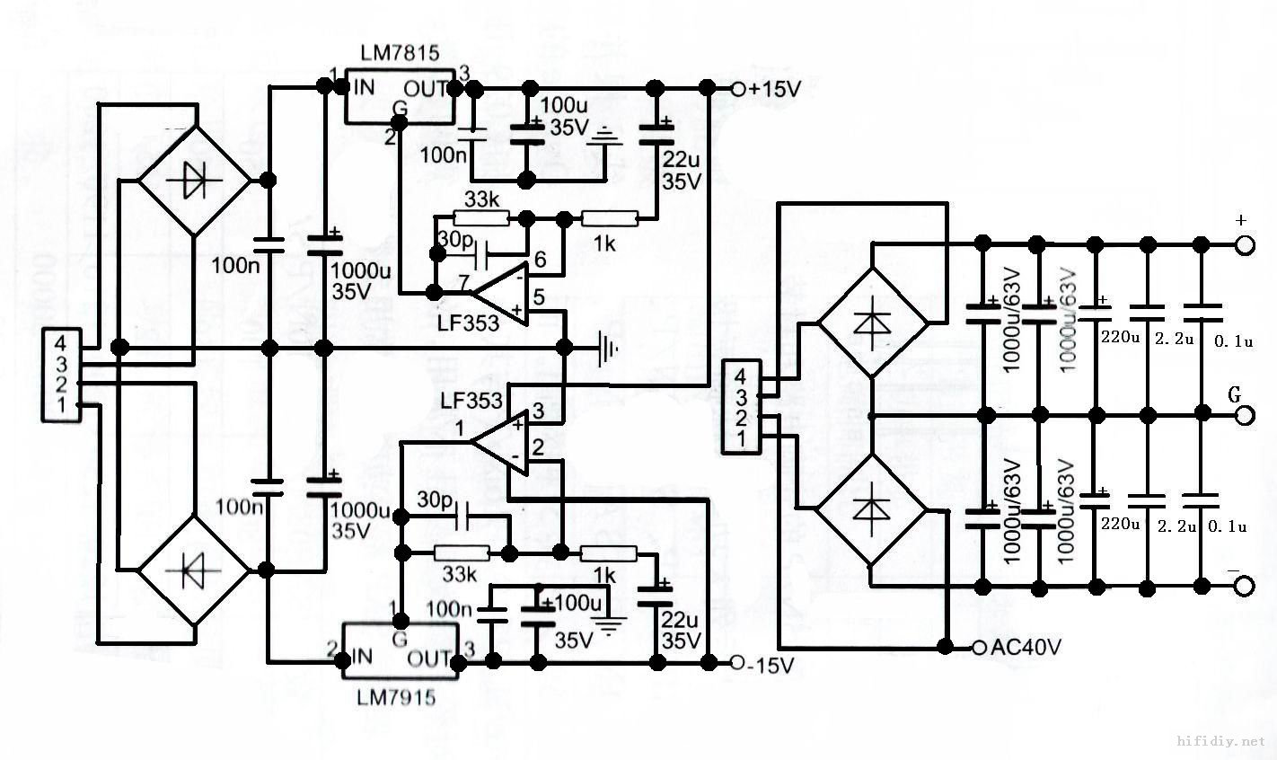
|
下载 (123.51 KB)
2007-4-16 20:32
(责任编辑:admin) |
|
下载 (123.51 KB)
2007-4-16 20:32
(责任编辑:admin) |
用三个常见原件自制简单功放板。...
3年前作的,线比较乱 这个版本的1875我做过中最好听的版本,现在换了ecc88,爽,我还...
先来一张2年前手工搭棚的机机 对称的4声道0DB跟随器,作为桥接输出用的 这是胆电压放...
电子管诞生于1904年至今已有104年的历史了,随着60年代末期晶体管的异军突起,音频功率...
全频均衡,有一点甜味...
楼主的破有源音箱坏了,(3元一对在地摊上买的)。如图, 没有什么效果可言,只是能发...
DIY class驾势P401功放
更新:2012-10-02
6瓦锗管单端带输出变压器石机功
更新:2012-10-03
【更新电路原理图】自制内置锂电
更新:2017-07-24
TDA2030A是这个样子的!做法也是
更新:2012-09-12