在国半公司的主页上,可以下载到应用设计的资料( http://www.national.com/an/AN/AN-1490.pdf),这个电路在最佳工作状态时,总谐波失真及噪声(THD+N)只有0.0006%,设计者只要改变供电电压及相关的输出功率晶体管,便可调节放大器的输出功率。对于高电流及功率的应用来说,输出级可以采用多管并联的配置方式,而无需改变LM4702 驱动器的基本电路。LM4702芯片设有先进的过热保护电路,若芯片温度达到150°C以上,便会启动保护电路。此外,这款驱动器也设有可抑制开关/切换噪声的静音功能,该功能启动时,可使放大器的输出降低至等同静态电流状态,这一功能可以方便地设计成功放的待机(Stand by)状态。 最近,闲得慌,听说国半新出了一款特别靓声的高保真驱动芯片LM4702,经不住迷人的诱惑,动了邪念,经过一番苦战,做了下面这块板,玩好了还特别带劲,有些味道。 ![]() 选用真平衡BTL电路结构,仿MARK LEVINSON全平衡电路形式,4路信号输入,每一路功放输出的电信号均由平衡电信号复合而成,且正负信号的放大通路为全对称、全平衡结构,这样复合出来的声音的确有些与众不同,声底干净,声音润暖甜美,没有有些爱好者遇到的那样,其(LM4702C)声音单薄硬冷的风格特点,难怪MARK LEVINSON要选这种独特的电路形式。电流放大采用性能最好,驱动力最强的复式BTL结构,每声道共使用了6对三肯复合管2SB1647/2SD2560(60MHZ,15A)。阻抗匹配电路,每声道采用了6对SANYO发烧名管2SC2910/2SA1208来担此重任,实现电压放大级和电流放大器间的隔离,降低二者的相互干扰,此举收效明显,音质表现有较大的提升。声音表现的优点是中低频表现特别出色,低频表现厚、重、沉,弹性好;中频厚实甜润;高频表现也不俗。声音表现特别稳而厚,对付大动态时更显从容不迫,很适合表现交响乐等大动态乐曲。有些爱好者的评价是低频很有霸气,人声甜润,质感明晰,定位精确,堂音丰富,空气感、通透感、层次感、鲜活感等均有不错表现,建议推荐给更多的朋友体验。 ![]() ![]() 继著名的“序曲”(Overture)系列(包括LM1875,LM2876,LM3875,LM3876,LM3886,LM4766等芯片)之后,美国国家半导体公司(简称国半公司)于2006年9月宣布推出一款高性能的音频功率放大器驱动IC,型号是LM4702(图1)。
图1
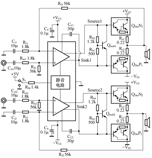
这是一个全新高性能音频芯片系列的首款产品,供电电压范围宽,还设有静音功能和多种保护功能,既适用于高级家用音响系统,也符合专业级音响设备的严格要求。 LM4702芯片实际上是一款适用于高供电电压的音频功放驱动IC,内含两组独立的音频放大及驱动部分,只要外接少量的元件,便可以组成高性能的音频功放。 LM4702可以驱动多个高功率分立晶体管或多对达林顿晶体管,适用于每声道可以提供25W 至 300W以上输出功率的系统,它的典型应用电路见图2。 (责任编辑:admin) |
























