最好的电子音响科技diy制作网站

haoDIY_音响电子电脑科技DIY小制作发明

当前位置: 主页 > 音响DIY > 功放DIY > 后级DIY >

6瓦锗管单端带输出变压器石机功放

时间:2012-10-03 17:11来源:hifidiy.net论坛 作者:softpack 点击:
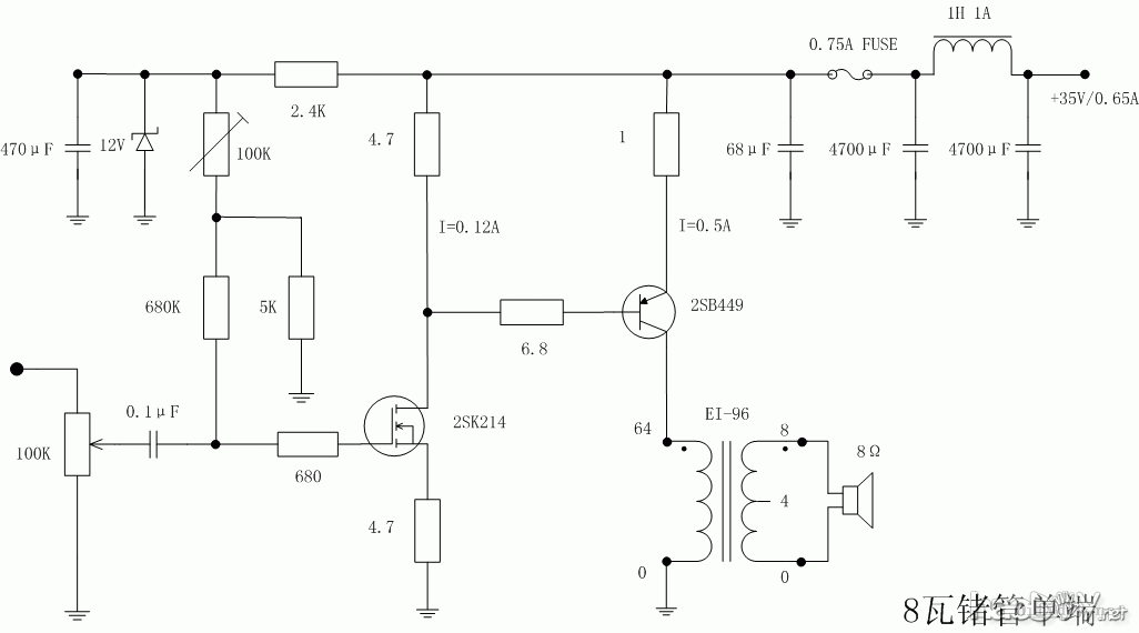
受DARKHORSE老兄诱惑,花了2个月的时间,做了这台6瓦锗管单端带输出变压器石机, 总体感觉物有所值,制作过程受益良多,先谢谢帮助过我的各位。 下载 (112 KB) 2009-11-19 00:24 电路图是DARKHORSE给我的,我制作的时候K214电流调到了80--100mA, 末级采用的2
受DARKHORSE老兄诱惑,花了2个月的时间,做了这台6瓦锗管单端带输出变压器石机,
总体感觉物有所值,制作过程受益良多,先谢谢帮助过我的各位。

6瓦锗管单端带输出变压器石机功放
电路图是DARKHORSE给我的,我制作的时候K214电流调到了80--100mA,
末级采用的2SB449锗管,电流0.6A,管压降27伏,喇叭阻抗8欧

6瓦锗管单端带输出变压器石机功放

电源部分采用了CLC方式 4700UF+1H+4700UF,滤波电容原来是10000UF的,最后换小了,试了几种还是RIFA的表现合我胃口
扼流圈论坛上订的1H1A,主要是可以减小交流哼声,而且对比声音感觉定位更准确

6瓦锗管单端带输出变压器石机功放

洞洞板制作电路,红WIMA原来是MKP10,最终版都换掉了,主要是太清丽,解析力太高不耐听
输入电容试了好多种,后来还是换成了0.1UF的VQ油浸

6瓦锗管单端带输出变压器石机功放

锗管试过B449,B411,ASZ16感觉差不太多,最终选定B449,
还试过AD149,可能带宽不够声音感觉有点粗
B337和3AD18手头次品太多,没信心再试了

6瓦锗管单端带输出变压器石机功放

听感不说了,免得拍砖,反正自己感觉1969比不上,不是一个档次的东西

结论就是石机输出牛架构也是可行的


还是低压小功率稳定
6瓦锗管单端带输出变压器石机功放

6瓦锗管单端带输出变压器石机功放

春节放假有空试了试单管2SK214(电流250mA)和单管2SK1058(电流0.7A)带输出牛,声音都不错,有模有样的。。。

可惜个人不喜欢,没有锗管那种味道,总觉得差点什么......

我买过国产3AD18,漏电太大,根本没法用,
现在用的是2SB449、2SB411 和 ASZ16三种二手金封管
30V电压下漏电流一般在3-10毫安之间,放大倍数在100-300之间


新版3并管完工,效果很好
6瓦锗管单端带输出变压器石机功放 6瓦锗管单端带输出变压器石机功放 6瓦锗管单端带输出变压器石机功放
织梦二维码生成器
顶一下
(7)
77.8%
踩一下
(2)
22.2%
------分隔线----------------------------
发表评论
请自觉遵守互联网相关的政策法规,严禁发布色情、暴力、反动的言论。
评价:
表情:
用户名: 验证码:点击我更换图片
栏目列表
推荐内容