最好的电子音响科技diy制作网站

haoDIY_音响电子电脑科技DIY小制作发明

矿石收音机测试平台(2)

时间:2013-03-01 09:36来源:www.crystalradio.cn 作者:lq19512003 点击:
天线缩小器 :高频信号发作器和单环天线只管能发生准确的信号场强,然而信号场强较小,普通不够矿机测试利用,,为此就要在高频信号发作器与单环天线之间就要退出天线缩小器, 矿石机不用天地线,仅凭磁性天线接纳时

矿石收音机测试平台

矿石收音机测试平台

矿石收音机测试平台 

矿石收音机测试平台 

矿石收音机测试平台 

矿石收音机测试平台 

矿石收音机测试平台 

矿石收音机测试平台

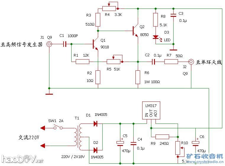
    天线缩小器:高频信号发作器和单环天线只管能发生准确的信号场强,然而信号场强较小,普通不够矿机测试利用,,为此就要在高频信号发作器与单环天线之间就要退出天线缩小器, 矿石机不用天地线,仅凭磁性天线接纳时,要想在单环天线核心径向0.5米处有足够矿机接纳的场强,天线缩小器就要有29dB以上的增益。制造要求,信号失真小,有足够的静态幅度,严厉屏蔽。


天线缩小器的电路:
矿石收音机测试平台



天线缩小器的制造进程:
矿石收音机测试平台 

矿石收音机测试平台 

矿石收音机测试平台  (责任编辑:admin)
织梦二维码生成器
顶一下
(1)
100%
踩一下
(0)
0%
------分隔线----------------------------
发表评论
请自觉遵守互联网相关的政策法规,严禁发布色情、暴力、反动的言论。
评价:
表情:
用户名: 验证码:点击我更换图片
栏目列表
推荐内容