(责任编辑:admin) |
最近收了台二手雕刻机,3D的还没学会,咱做2D的。手工活就是拧螺丝,所以没啥过程可写...
近排上论坛见多位DIY友玩车载CD,看得我心痒的,见六一有两天假就整一台玩玩,来完我...
最近闲来无事!做个车载CD改家用给广大的友友们分享一下下! 首先我们要找到万能的淘...
先上图: 1.JPG (90.7 KB, 下载次数: 2) 下载附件 保存到相册 2012-11-25 08:09 上传 ...
据说现在USB DAC很流行所以我也做了一个 原理图 经过几天的等待 板子专用于回来了 前...
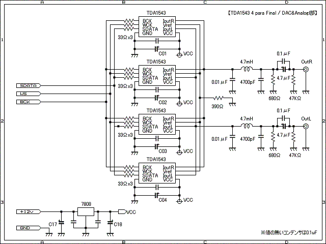
近日常逛论坛,看了不少DX作品,忍不住也秀秀自己近期的一款DAC作品。 配置:DIR9001+...
手工制作PCM2702 DAC解码
更新:2012-09-14
CS8412 DAC解码转接板焊接
更新:2012-09-02
17款速腾中控没舍得卖改家用
更新:2017-10-25
Li-Fi +曲+ Arduino + MP3
更新:2017-05-17