|
下载 (131.03 KB)
2012-12-17 22:05
原来想用热转印纸姑且做了一个验证下 可是看到网上制版在100*100以内只要 100元想象也罢爽性就交给工场做 因为板子 尚未获得验证 先做10片好了 其实不可用洞洞板 搭建一个也很好 pcb板子已经交支付产了 紧接着开始元器件的采购了 20121217 未完待续 这里答复网友几个题目: 这个mini wav 播放器 系列 我但愿做成一个细水长流的 工程 期中包括了1. rca模仿输出2.spdif数字输出3.iis 集成电路级玩家数字输出4.加上耳机放大芯片的随身听版本, 第一版本必然要在硬件和软件上验证这个平台是通过的 以是起首计划 rca 模仿输出册本、cs4344 cs4334 tda 1543 都行 这类 遍及型dac的应用就为了验证平台 第二版本共同cs8406和709变压器完成spdif输出 第三版本共同 数字缓冲电路完成iis输出编译骨灰级玩家本身搭配dac 第四版本共同 耳机放大芯片实现低阻耳机驱动 期中第二版本 第三版本 第四版本满是在 第一版本调试通过的基本上成长起来的 为什么抱住 44.1k 16bit 的 cd 导轨 wav 文件不放是由于我有大量的 cd盘片 这些盘片的 编码尺度就是 44.1k 16bit 节目源富厚 假如还要玩先去 模仿输出 还可以配上 专长好戏 电子管输出 也未尝不行 因为守候工场pcb的制作很是无聊 论坛的伴侣又一向但愿有 套件推出 我想了一下假如 是 手工焊接的话必然要用插件的零件如dspic33f64gp802是有 28dip封装的 DAC方面的话首选tda1453这个DIP8的迷你小芯片认真输出 预计结果较量古典 可是 亏得制作轻易 闲着无聊用洞洞板搭建了一个全插件的平台
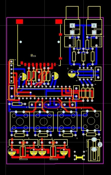
这个洞洞 插件版将演化成往后套件的 雏形 今朝 当地 还没有采购到dip封装的 802和tda1453 假如上淘宝的话 预计也pcb制作返来了 胡乱画了一个 全插件的 pcb 看看机关
有几个要点: 1.tda1543并不必要mclk这样可以用单片机内部震荡模仿11.2896mhz外部晶体 简化制作 可是结果就可想而知了 2.电源方面必要一个7808来为TDA1543供电然后通过1117 为其他部门供电3.3 pcb到了 开始 手工贴片 组装了
|
















