最好的电子音响科技diy制作网站

haoDIY_音响电子电脑科技DIY小制作发明

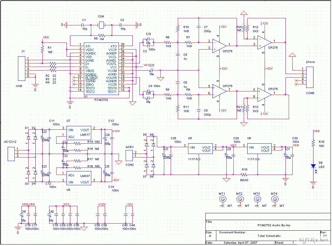
分享几张PCM2702 dac解码器电路

时间:2012-08-25 18:23来源:未知 作者:admin 点击:
分享几张PCM2702 dac解码器电路 下载 (39.61 KB) 2010-7-23 18:04 下载 (88.58 KB) 2010-7-23 18:04 下载 (105.13 KB) 2010-7-23 18:04
分享几张PCM2702 dac解码器电路
分享几张PCM2702 dac解码器电路
分享几张PCM2702 dac解码器电路 分享几张PCM2702 dac解码器电路 分享几张PCM2702 dac解码器电路 (责任编辑:admin)
织梦二维码生成器
顶一下
(1)
100%
踩一下
(0)
0%
------分隔线----------------------------
发表评论
请自觉遵守互联网相关的政策法规,严禁发布色情、暴力、反动的言论。
评价:
表情:
用户名: 验证码:点击我更换图片
栏目列表
推荐内容