|
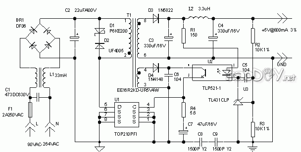
如图所示的电路可将90VAC~264VAC输入范畴的50/60Hz交换电压调动为直流+5V输出,精度优于±3%,输出功率4W,最大输出电流可达0.8A,典范调动服从为70%。图中C1、L1、C8和C9组成一个EMI滤波器,BR1和C2对输入交换电压整流滤波,D1和D2用于消除因变压器漏感引起的尖峰电压,U1是一个内置MOSFET的PWM节制器,它节制整个电路的事变,R2和R3是取样电阻,它们和U2、U3一路对输出电压举办回授节制,以确保负载变革时输出电压不变。D3和C3是次级整流滤波电路,L2和C4对输出电压进一步滤波以便低落输出纹波电压。
|























