|
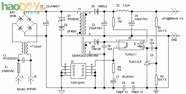
5V 4W开关型稳压直流电源电路
(责任编辑:admin) |
|
5V 4W开关型稳压直流电源电路
(责任编辑:admin) |
原材料:19V4.7A剪线电源一个,3r33横流恒压DC-DC板子一个,10k多圈电位器两个(每个3...
免费提供各种电子制作文章、资料、图纸...
便好用的虛擬地套件 先來簡單說明一下需擬地是幹嘛的,相信有不少人想問這個~~ 以最白...
直流稳压电源是任何电子电路试验中不可缺少的基础仪器设备,基本在所有的跟电有关的实...
倾心打造自己的第一个电源,LT10
更新:2017-05-28
diy12V可调8A稳压电源
更新:2013-01-05
DEEL12V18A电源改保护简明教程
更新:2017-07-09
TWH8778过压自动断电装置电路
更新:2012-09-02