|
变压器就位后,可以开始安装线路板了
之前的设计很重要,要考虑机箱内主要部件的布局,不仅是位置,还有高矮 不能互相干涉
安装电位器和指示灯 两个电位器,左边的调节最大输出电流,右边的调节输出电压 电源的工作原理是这样,接入负载后,如果负载电流小于所设定的电流 那电源就工作在恒压模式;如果负载电流大于设定电流 那么电源就工作在恒流模式,指示灯点亮,负载电流为电位器所设定电流
调整走线,互不影响
交流侧引线引出,接入接线端子固定,穿线口处特意加了套管, 避免线皮被机壳磨损
安装旋钮,至此电源下半部分制作完成
下面开始制作上半部分,主要就是功率管和散热器 先选零件,国产YPI3205,N-MOS
将MOS焊接在接线板上,方便拆卸
散热器,拆除原TO-3封装管,涂抹导热硅脂,云母片用作绝缘隔离
安装调整管,螺丝紧固,焊接接线
用铜柱和螺丝将散热器和机壳盖板组装到一起
将调整管接入电路
安装电源线
通电,一次成功!
电压调节正常
测试了一下电压表,还算准
接了个灯泡试一试,这是恒压模式,电压6.1V,电流1.06A
调整恒流模式看看,恒流指示灯点亮,目前恒流0.89A
调到最小电流看看,设计最小电流0.02A,还真是这样,请注意右侧 橘色的电压调整电位器处于最大位置
逐步调整,调整电流,最大1.99A
做好完工的样子
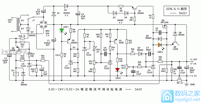
至此,制作基本完成了,粗略测试了一些,电源性能还可以 业余实验应用基本可以满足,通过调整元件参数,还可以拓展不同的输出范围 最后再放张作者改进后的电路图,电压扩展到了24V,可以有更宽广的使用范围
PS:这个电源虽然简单,但是有些元件稍有要求 首先是短路指示用的LED3,不要用高亮度LED,就用最原始的红色LED,压降1.8V左右的 其次是TL431,最好用正品元件,特别是U2-U4,U1嘛,马马虎虎没事 最后是晶体管的选择,没啥特别要求,诸如S8050,S8550,C1815,A1015这些都可以 遵循开源的原则,上传PCB文件,欢迎大家一起制作 0-15V 0-2A.rar (104 K) 下载次数:64 压缩包内有三个PCB图样,分别是其他坛友制作的双面板版,我做的单面直插元件版和单面贴片元件版 完,谢谢观赏 (责任编辑:admin) |
































0-15V 0-2A.rar (104 K) 下载次数:64 






















