|
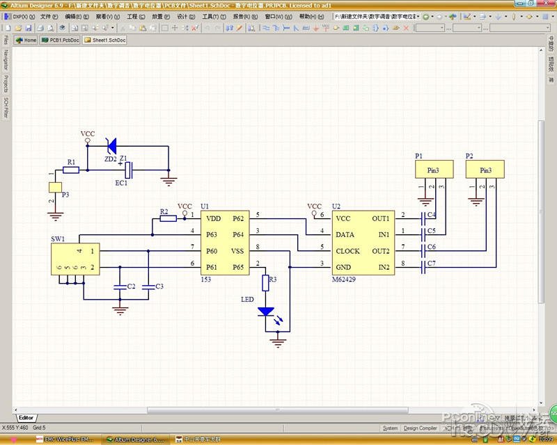
相信玩过音响的朋友都知道,普通电位器很容易出现左右声道不平衡,接触不良等现象。 当然有的朋友用多段开关+电阻做段级电位器,有的用霍尔元件做电位器,当然价值不菲了。 为此,我专门打造了一款芯片级的电位器,通过CPU读取编码开关信号,控制数字电位器芯片 并且带静音功能,体积和脚位都和普通电位器相同,可以直接替换板上的普通电位器。 首先是设计原理图: 其实很简单的,SW1是编码开关,P1和P2就是左右声道了。 ![]() 然后就是制作PCB板: ![]() PCB板正面: ![]() PCB板背面: ![]()
大家可以看到,输入和输出都是经电容耦合的,那意味着存在直流成分的电路不能使用,
例如靠调节运放反馈量的音量调节电路不能使用,还有就是高低音调节的也不能使用,
那是我的推测,没实际上机试过,熟悉的朋友发表一下看法。
咔咔
,下单打样板,3天到货,正好3天空闲,当然就把软件搞搞了。![]() 嘻嘻, 我是不是很强大,硬件软件一脚踢。编译——烧录: ![]() ![]() 最后当然就是焊接,调试了: ![]() ![]() ![]() ![]() ![]() ![]() ![]() 当然过程不可能那么顺利啦,就改软件最少也改了10遍,因为CPU不能刷写的,最少也写坏了20个CPU,
PCB板也打样两次,
![]()
最后奉上测试视频:
(责任编辑:admin) |






,下单打样板,3天到货,正好3天空闲,当然就把软件搞搞了。
我是不是很强大,硬件软件一脚踢。
























