|
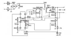
在把一些电动车充电器改装成可调电源时,特别是用光耦的3842类的,普遍感到想从0V起调,0A起调有难度,特别是TL431需要有负电压才能从0V起调。 本人想了一下,结合明纬改装中的思路,用LM358双运放来代替TL494中的二个误差放大器,搞了个通用电路。 改装时,要从0V 0A起调,需要二个辅助电源,一个在初级18-24V 电流有100mA就够,给3842类电源管理芯片供电。一个在后级12V,给运放及风扇供电,二个辅助电源决不能共地,也不要想合用一个辅助电源,除非辅助电源上有独立隔离的二个次级绕组。(在44楼有一个实验,只用一个外加辅助电源,利用外加辅助电源原边芯片的供电线圈供给主板的3842再整流后供电,注意此时一定要310V共用,即二个电源原边要共地) 风扇可以采用温控开关或常开的办法。 原板上,一般都有LM358 及 TL431 及光耦,可以利用这三个元件,在板上通过修改电阻电容等来实现,也可以外加一个洞洞板来专门做一个调压调流板。 TL431接成2.5V基准,二个电位器进行分压后给运放提供比较基准。 A运放进行调压控制,当输出电压超过电位器设定值时,3脚电压高于2脚,1脚输出高电压给光耦,由光耦去控制电源管理芯片,使脉宽降低。从而降低输出电压。 B运放为电流控制,当R2上压降超过RP1及 R4 R3 再分压后给6脚设定的微小电压时,7脚产生高电压,光耦也导通或电流增大,降低输出电压。 二个运放通过二极管隔离,也组成了“或“关系。原理和TL494改可调基本一样。 R12 C4 R6 C1 为运放高频负反馈,防止运放自激。 具体还没有改装测试,供大家讨论。 2021-5-25:试验初次级共用一个外加辅助电源。见第44楼。 对于电动车充电器来改, 现在还有个想法,就是独立做好这个板子(板子上也有光耦),原充电器电路不做大更改,把光耦输出直接并到原光耦输出上。 可以达到的效果是:在切断供给此板的辅助电源供电时(12V辅助电源和原机次级12V并联供电),可以直接恢复原充电器功能。且在二种情况下,风扇都是按原机的电流设定来控制。 就是说,可以达到一机二用,弄个开关,当此板有电工作时,当可调电源,切断此板电源(主板12V不能切断)时,当原机的充电器。 只是最高电压在原充电器的空载电压范围内。就是说向下调,一般电动车充电器的电压都比较高,足够可调电源用。 电路图及高清的PDF文件: ![]() |





















