最好的电子音响科技diy制作网站

haoDIY_音响电子电脑科技DIY小制作发明

当前位置: 主页 > 音响DIY > 胆机DIY > 后级DIY >

diy 6N8P+FU7电子管单端胆机

时间:2012-08-30 10:18来源:未知 作者:admin 点击:
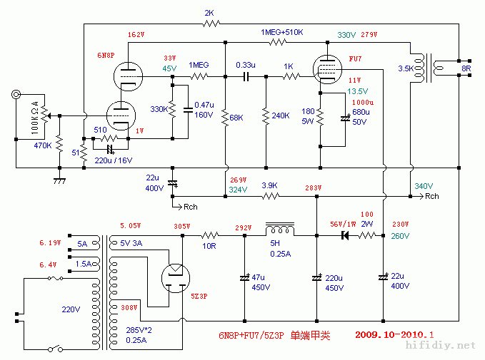
继上次DIY了小6P1单机后,感觉不过瘾,这次打算做个管子个头大点的单机玩玩,手头有的就是FU-7和6N8P了,这个搭配也是蛮不错的,另外我打算采用5Z3P胆整流,猫眼指示,最后感谢身边的HAM帮忙找来的铝板和木头围框。不多说了,上PP。。。。 打好孔的铝板,40C

diy 6N8P+FU7电子管单端胆机

继上次DIY了小6P1单机后,感觉不过瘾,这次打算做个管子个头“大点”的单机玩玩,手头有的就是FU-7和6N8P了,这个搭配也是蛮不错的,另外我打算采用5Z3P胆整流,猫眼指示,最后感谢身边的HAM帮忙找来的铝板和木头围框。不多说了,上PP。。。。

diy 6N8P+FU7电子管单端胆机

打好孔的铝板,40CMX39CM,也算不小了

 


 

diy 6N8P+FU7电子管单端胆机

这个是木头的围框,因为是试装机器,所以没有打磨上漆什么的美化工艺,这些留到以后再说,因为我设计的是所有管子元件均安装在铝板上,后期和围框是分离的。

 


 

diy 6N8P+FU7电子管单端胆机

装好相关的管座,FU-7X2,6N8PX2,5Z3PX1,6E2X2,呵呵,6管机!

 


 

diy 6N8P+FU7电子管单端胆机

里面的样子,非常的凌乱啊,不过你相信吗?好看和好声不是成比例的关系。。。。。实验品嘛,就别笑话了!

 


 

diy 6N8P+FU7电子管单端胆机


 

diy 6N8P+FU7电子管单端胆机


diy 6N8P+FU7电子管单端胆机
diy 6N8P+FU7电子管单端胆机
diy 6N8P+FU7电子管单端胆机



 

上面这些都是装好后试机照的,机器高压和电源单独开关,FU-7的声场可比6P1大啊,哈哈,乐观的估计煲开了以后效果差不了,有空再慢慢的磨磨机,调调声,弄弄围框,装个牛罩什么的估计也可以糊弄糊弄人啊,哈哈diy 6N8P+FU7电子管单端胆机

diy 6N8P+FU7电子管单端胆机

(责任编辑:admin)
织梦二维码生成器
顶一下
(20)
87%
踩一下
(3)
13%
------分隔线----------------------------
发表评论
请自觉遵守互联网相关的政策法规,严禁发布色情、暴力、反动的言论。
评价:
表情:
用户名: 验证码:点击我更换图片
栏目列表
推荐内容