最好的电子音响科技diy制作网站

haoDIY_音响电子电脑科技DIY小制作发明

当前位置: 主页 > 音响DIY > 胆机DIY > 后级DIY >

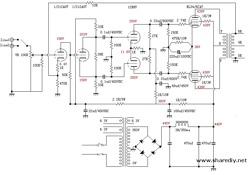
12Ax7+el34(6ca7)电子管推挽胆机制作

时间:2012-08-30 19:10来源:未知 作者:admin 点击:
初一到初七,一直在搞这个线路! 终于唱歌了,但开声时就发现跟前几次做推挽机器有同样的毛病,低音朝音箱的两边跑,声像定位俱散乱一团!很是苦恼。 经过安老师指点,用数字表测量各个关键点的工作电压,发现全不在点上,呵呵! 于是DZ终于明白,前面的3台
初一到初七,一直在搞这个线路!
终于唱歌了,但开声时就发现跟前几次做推挽机器有同样的毛病,低音朝音箱的两边跑,声像定位俱散乱一团!很是苦恼。
经过安老师指点,用数字表测量各个关键点的工作电压,发现全不在点上,呵呵!
于是DZ终于明白,“前面的3台推挽机在按照线路连接好后,以为就能获得好声了”是多么的枝嫩......
现在已经基本将各工作点的电压调整准确,飘逸、润泽的高频,饱满的中频,弹性极好、有在低频湖泊中泛舟荡漾的低频,哈哈,刚刚调整好的机器就有如此的好声,实在出乎DZ的意料呀!
上机器的图片,这里多谢德华先生送的面板和安老师的指导,当然大家对我的帮助远不止这些呀...
12Ax7+el34(6ca7)电子管推挽胆机制作
当然做工依然很菜,倒相级用了一对CDE,推动级使用了曾在二手坛暴潮的西门子油浸,呵呵。制作中连搭棚条都是自制的,咳,一个字,苦呀!
12Ax7+el34(6ca7)电子管推挽胆机制作
源整流后先接了一个CDE 40微法的油浸电容,经过阻流圈后使用了EPOCS、SP、ML电容 电容的夹板愚笨中也有点灵气吧,呵呵
12Ax7+el34(6ca7)电子管推挽胆机制作
 输出牛,舌宽3.8叠厚5  机器就算能正常发声,感觉的好很大程度是源于心情的好爽,呵呵!多谢车版主的指导,不同线路和器件都会有不同表现的,慢慢调整、调换,求取真经!
12Ax7+el34(6ca7)电子管推挽胆机制作
肠子!从这台机器开始,尝试一些简单的测试手段!玩机从主观到主客观的结合,真是一个过程呀!

12Ax7+el34(6ca7)电子管推挽胆机制作


12Ax7+el34(6ca7)电子管推挽胆机制作
(责任编辑:admin)
织梦二维码生成器
顶一下
(2)
100%
踩一下
(0)
0%
------分隔线----------------------------
发表评论
请自觉遵守互联网相关的政策法规,严禁发布色情、暴力、反动的言论。
评价:
表情:
用户名: 验证码:点击我更换图片
栏目列表
推荐内容