|
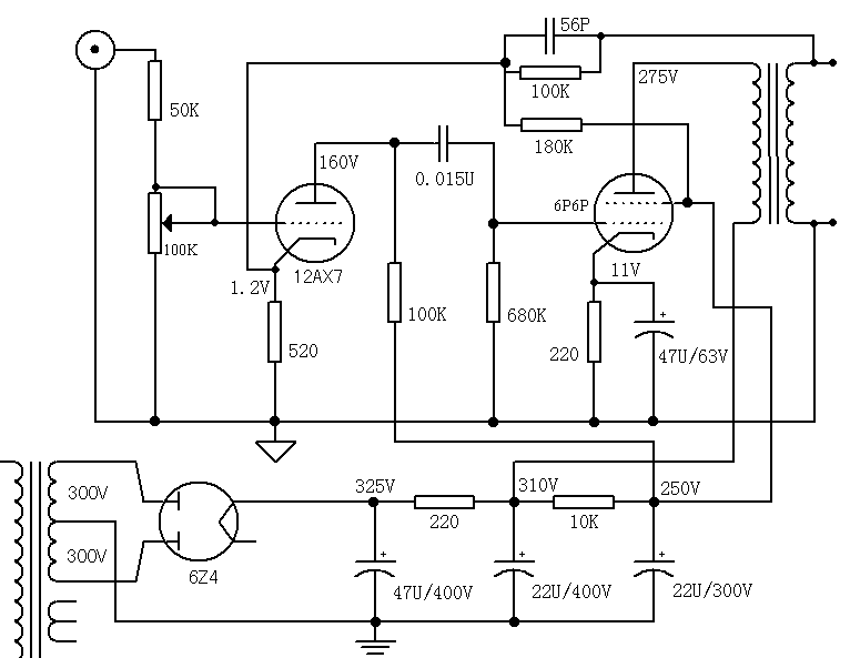
此电路转贴自论坛,感谢各位同学发表评论意见。 映呈: 一台美国机的6V6的单端电路,是我按样机绘出的,数据为实际测试的。 音质很好,样机是一位烧友在美国带回来的,音质特别好,成了当地烧友仿制的样机。 accuphase: 相信你一定见过在输入管的阴极是两个电阻串联,然后靠近阴极那个电阻上面并联一个大的电解电容,从输出变压器次级引来的负反馈加在这两个电阻和电容那个节点这样的电路吧?采用两个电阻串联是为了输入管的直流工作点,而并联电容是为了调整输入灵敏度和增益,这样做的结果是:因为阴极电容的存在,使得输入级的通带放大量不一致,两头低中间高,表现在复平面上是一对极点向虚轴靠近,系统的拉氏变换存在平方项。 如果对整机电路进行微变等效电路分析,画出交流通路,显然那个180K的电阻是并联在520欧电阻两端的,180K比520欧,基本上不影响520欧的阻值,但是180K这个回路存在约1.4mA的直流电流,这个电流流过520欧的电阻,产生约0.7V的偏置电压,加上12AX7自身的屏流,使得12AX7获得合适的直流偏置,而又不需用电容来提高放大量,使得系统的增益、输入灵敏度和相频特性得到合理的安排,这种偏置电路实际上是放大器混和偏置的一种特例。 仿制外观图: 内部搭棚图: 电路有点怪,不解180K的电阻有何用,我猜还是偏置,请DX发表意见 ,我也不大理解,请朋友们发表点看法。 200B: 我记得去年我发表过的电路就与这类似,当时还有一堆砖头,快砸死我了。 看来英雄所见略同,有了成功的实践,我也算欣慰了,看来我的心血来潮不是没有道理。我的电路及分析见下: 优点: 1. R3在较大范围内取值可使偏压固定不变(需相应调整R2),这在调整阴极电阻产生的电流负反馈量上带来很大便利。 采用传统的阴极串联电阻并在其中一颗上并联电容的方法虽也可达到此目的,但无疑会带来电容的音染,从Hi-Fi的角度上讲,此电路更体现Hi-Fi精神(校音问题在此毋谈)。 2. 此电路会产生类似(施加了阴极串联电流负反馈的)固定偏压的效果,但由于省略了偏压电源,会使整体电路的稳定性和可靠性提高。 3. 在使用直热管或晶体管整流的机器里,此电路在开机时管子不会产生(或较少产生)冷致场发射现象,可抑制胆管早衰,延长其使用寿命。在使用贵价管时,无疑会为我们减少投资。 使用高压延时技术,虽也可使普通的自生偏压电路达到上述目的,但随之带来的冲击也不可避免(也是不容忽视的),并且高压延时在关机时对于冷致场发射的抑制通常是无能为力的,显然本电路在关机时依然有较强的抑制能力。 缺点: 1. 此电路对电源的要求较高,否则将使电路工作不稳定并产生较大交流声。 2. 由于R2上将流过较大电流,所以要求电源有较大功率,并且R2上消耗的电功率也较大,所以一定要选用高稳定电阻(如线绕电阻等),基于以上两点,本电路不适用于后级功率管。 3. 若要取消阴极负反馈,则要并联较大阴极电容,所以阴极电阻R3不宜取值过小。但事实上R3取值越大,对冷致场发射的抑制作用越弱,这是一对矛盾,需要较好的调协,所以在使用本电路时还是不加阴极电容为好。 (责任编辑:admin) |




























