最好的电子音响科技diy制作网站

haoDIY_音响电子电脑科技DIY小制作发明

当前位置: 主页 > 音响DIY > 胆机DIY > 后级DIY >

6f2+6C19小功率单端胆机的制作

时间:2012-09-12 13:07来源:未知 作者:顾天顺 点击:
自从玩上了那对在网上被称作毒喇叭的12英寸全频单元后,迷上了它如行云流水般顺滑自然的声音,同时也深深体会到,单端胆后级实在是全频的最佳拍档。笔者已经拥有3台分体的单端后级,分别是805、300B和2A3,这3台后级所用的都是人人皆知、有口皆碑的靓声胆,其
 自从玩上了那对在网上被称作“毒喇叭”的12英寸全频单元后,迷上了它如行云流水般顺滑自然的声音,同时也深深体会到,单端胆后级实在是全频的最佳拍档。笔者已经拥有3台分体的单端后级,分别是805、300B和2A3,这3台后级所用的都是人人皆知、有口皆碑的靓声胆,其输出功率分别是40W、8W和3.5W。它们的声音表现虽各不相同,但也各具特色,而且输出功率越小,声音越纤细,表现人声的感情更真实。于是萌发了一个念头:再做一台功率更小的单端后级。

一. 发现好胆
    一提到做小功率单端,不少人会想到用诸如6P1、6P14、6V6、6L6、6P3、6P6等一些束射管与五极管用三极管接法来做功率管,而我则不喜欢这种做法,因为束射管与五极管即使用三极管接法,其线性始终无法与真正的三极管相比。一次偶然的机会,笔者发现了一只已经被人遗忘了的好胆,它就是本文介绍的主角—— 6C19。
    6C19是一只旁热式大功率单三极管,主要用途是稳压电源调整管和OTL功放。其特性曲线、引脚排列如图1所示,主要参数见附表。6C19单凭内阻低达300Ω、阳极耗散功率达11W 这两点,其性能在拇指胆中已无出其右者,由于没有被市场热炒,因而价格十分便宜,便宜得让人不敢相信这么一只低价胆会有什么好的声音表现。其实一只胆的声音如何,岂能与它的价格直接挂钩,更重要的是该胆本身的素质和是否能用好它。

图1 6C19的特性曲线和引脚排列

 

附表 6C19的主要参数
参数 符号 指标
灯丝电压  Uf 6.3V
灯丝电流  If 1A
内阻  Ri 300Ω
跨导  S  7.5mA/V
最大阳极电流  Imax 140mA
最大阳极耗散功率  Pmax 11W

 

二. 电路原理
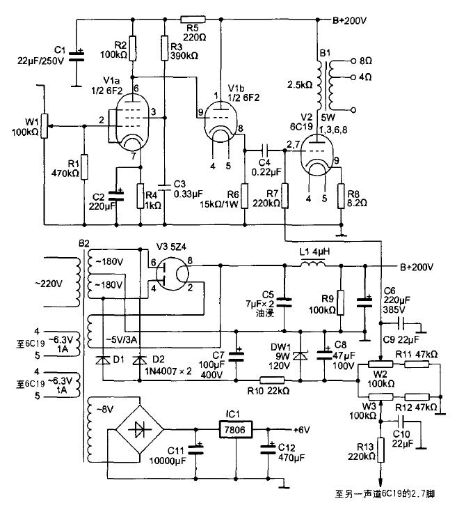
    笔者根据6C19的特性设计制作了一台小功率单端后级。整机电原理图如图2所示。
6f2+6C19小功率单端胆机的制作 
图2 整机电原理图
    要胆工作良好,其工作点与负载阻抗的选取十分重要。6C19的内阻为300Ω,输出变压器的阻抗取1~1.5kQ比较合适。正好在网上见有人卖5W/2.5kΩ的单端输出变压器,功率合适了,而阻抗则略显偏大,不过阻抗大一点有助于低频的表现,于是买了一对。实际使用后,效果不错。综合6C19的特性与推荐的工作状态,最后其工作点是屏压200V,阳极静态电流45mA。为了改善6C19的动态表现和低频控制力,这里没有用常见的自给偏置,而是采用了固定偏置,由D1、D2整流,C7滤波后输出一个约250V的负压,经R10、DW1稳压,W2、R11分压后,提供6C19所需的栅压。另外,6C19采用了固定偏置后,可提高电源的利用率。由于6C19的负压高达约-60V,也就是说,如把输入灵敏度设为1V的话,推动级要有不低于60倍的增益才能使6C19达到满功率输出,因此对推动级的要求较高。常规的做法有以下几种:
(1)采用中μ管或低μ管作两级放大;
(2)采用高μ作一级放大,通常用共阴和SRPP接法,常用管有6N9和12AX7;
(3)用高放大系数的五极管作一级放大;
(4)用中μ管加推动牛(利用其升压放大作用)作一级直推。
    依笔者之见,如果用一级放大可以满足需要,那就不会用两级,因为如此一来,又会带来相移增加、信噪比劣化、电路趋向复杂等诸多问题。最后,目光锁在了6F2这只复合管上。6F2内含一只高放大系数的五极管和一只三极管,引脚排列如图3所示。
6f2+6C19小功率单端胆机的制作 
图3 6F2的引脚排列
    信号由其内部的五极管放大后经三极管缓冲后,经过 耦合电容C推动6C19。由于五极管的输出内阻较高,直接去推6C19失真会较大,高频特性较差,动态与低频控制力也受到影响,所以加入一级由6F2内部三极管组成的缓冲级即可。
    电源部分采用了直热式整流胆5Z4作整流,CLC组成π形滤波电路。两声道的6F2灯丝共用一组电源,由三端稳压器LM7806供给。

三.元件选取
    6C19用常见的北京产胆管即可,当然能够找到前苏联或欧洲产的就更好。由于6C19价格低廉,备料时多准备几只,尽量找两只配对的,有助声音的提升。6F2较容易找得到的是上海牌,其欧洲型号为ECF82,美国型号是6U8,如能找到的话,可比较一下各自的声音特点,随个人喜好选用。
    电源变压器B2功率有150W就足够了。由于电压绕组较多,如铁心窗口容纳不下,可另加一只独立的灯丝变压器。
    耦合电容C4对整机音色影响较大。用一些贵价电容,如Jensen M-cap等电容,效果当然不错,但售价也太昂贵,且与本机身价不对应。而笔者制作时,选用了一只0.15uF/400V的CJ10型金属化纸介电容与一只0.1 uF/250V的Wima电容并联。金属化纸介电容厚暖的中频、Wima电容清丽的高频,两者音色相互交融,取长补短。同时,这两种电容价低廉。油浸电容能增加胆机的韵味和音乐性,这已成了发烧友的共识,但它又会影响胆机的动态表现,而且油浸电容体积较大,固定比较困难,因此油浸电容在胆机中不宜多用,姑且把它当成味精,用来调味就可以了,所以电源部分用了2只容量为7 uF的油浸电容。
    控制音量的电位器选用常见的ALPS电位器。电源开关本来看中Noble的旋转式,特点是手感好、可靠性高,无奈价格太高。后来无意中发现一种阻值500Ω的带开关的日产电位器,可用来改装成旋转式电源开关,经实际使用发现,其手感与可靠性与Noble不相伯仲,价格仅为1元/只,性价比极高。

四.制作调试
    我们制作一台胆机,不但要求其音质优美,外观也不能忽视,因为一件音响器材,其功能不仅是供我们欣赏音乐,而且还应该是一件家居装饰的艺术品,在视觉上要求美观、大方,给人一种赏心悦目的感觉。为此,在制作这台胆机时,笔者采用了对称式的设计,其底板加工如图4所示。
6f2+6C19小功率单端胆机的制作 
图4 底板加工图
    机壳采用了厚度为0.5mm的不锈钢板压制而成。尺寸为面宽240mm、深度320mm、高度50mm,两边夹实木板,尺寸是340mm×60mm,厚度15mm。整机完成后的外观照片如图5所示,供制作时参考。
    整机只设置了一路信号输入,因此面板旋钮比较简洁,总共才2只旋钮。一只控制音量,一只控制电源开关。
    整机所有元件焊接完毕,检查无误后,就可以开始调试了。本机调试很简单,只需调节W2、W3,使两只6C19的阴极电阻R8两端电压为0.37V就可以开始试音了。

五.连机试听
    本机虽只有几百元的投入,但其声音的表现是出人意料的。表现人声时,特别清晰,真实自然,对歌者的情感表达得淋漓尽致,入木三分。重播弦乐,如二胡、古筝时,那甜润柔韧的音色,充沛悠长的残响和空气感,使人如痴如醉,欲罢不能。当然,本机的输出功率仅2W,人声和弦乐是它的拿手好戏,如让它重播大动态的交响乐和鼓乐,就显得勉为其难了。


 
(责任编辑:admin)
织梦二维码生成器
顶一下
(5)
100%
踩一下
(0)
0%
------分隔线----------------------------
发表评论
请自觉遵守互联网相关的政策法规,严禁发布色情、暴力、反动的言论。
评价:
表情:
用户名: 验证码:点击我更换图片
栏目列表
推荐内容