最好的电子音响科技diy制作网站

haoDIY_音响电子电脑科技DIY小制作发明

当前位置: 主页 > 音响DIY > 胆机DIY > 后级DIY >

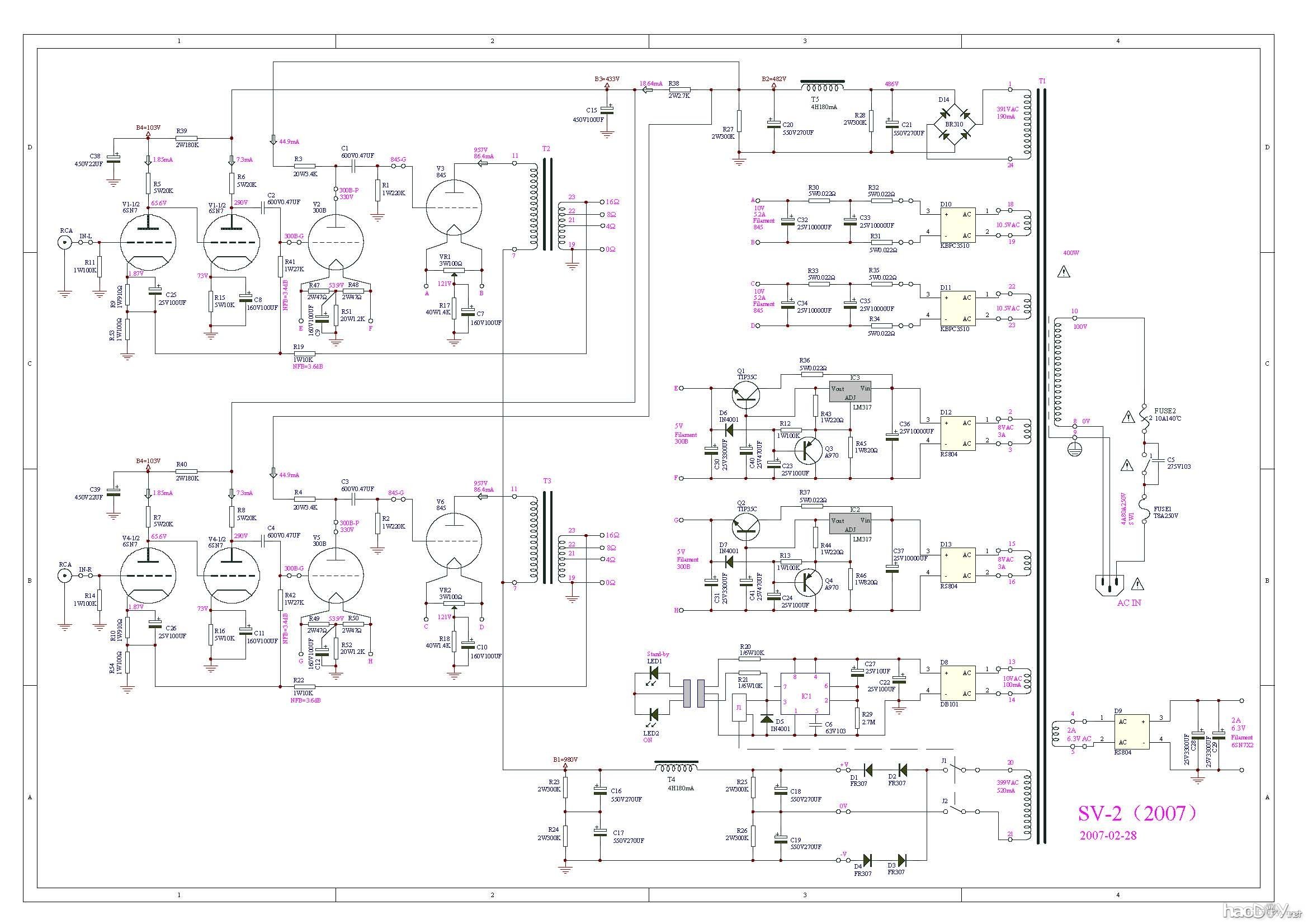
6sn7+300b+845电子管单端胆机功放

时间:2012-10-22 17:41来源:hifidiy.net论坛 作者:admin 点击:
6sn7+300b+845电子管单端胆机功放

6sn7+300b+845电子管单端胆机功放
 

6sn7+300b+845电子管单端胆机功放
 

6sn7+300b+845电子管单端胆机功放
 

6sn7+300b+845电子管单端胆机功放
 

6sn7+300b+845电子管单端胆机功放
 

6sn7+300b+845电子管单端胆机功放


(责任编辑:admin)
织梦二维码生成器
顶一下
(4)
80%
踩一下
(1)
20%
------分隔线----------------------------
发表评论
请自觉遵守互联网相关的政策法规,严禁发布色情、暴力、反动的言论。
评价:
表情:
用户名: 验证码:点击我更换图片
栏目列表
推荐内容