|
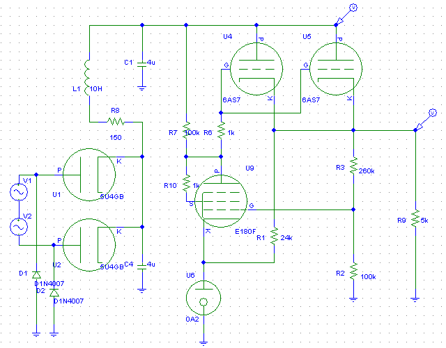
電路設計 早在很久以前,在 DIYParadise 看到一個十分簡潔的線路,除了鐵心元件,真空 管之外竟然只有兩支電阻,一個電池!各位可以看一下這篇文章:Experimenter 45 簡單的敘述一下,計算一下 45 的工作點為 Ep=(370-150 [0D3])=220V, Eg=(105-150 [0D3])=-45V,Ip=36mA;5842 的工作點為 Ep=(105-1.2 [電 池供電])=103.8V,Eg=-1.2V,Ip=10mA。而 5842 的電流來自 45 的屏流,經 由一支電阻產生降壓並同時當做屏極負載,此電阻的值為 (150- 105)/10mA=4500,取 4.7kOhm。 整個電路看來十分合理,就是有一點可能不儘理想;以 5842 在此工作點,其屏 內阻應有二千多歐姆,使用 4.7k 似乎不夠線性,可以在此加上一個屏極負載來改 善。整個電路經由 PSPICE 表示如下: ![]() 圖一 5842 直交 45 線路 使用電感來增加 5842 的線性與頻寬 實機製作 由於手上的電源變壓器次級為 260-0-260/300mA,想來想去也僅有使用 520- 0 橋整,L-C 濾波,再用管整流來降壓。電路圖如下: ![]() 圖二 5842 直交 45 電源供應 5R4GY-1N5406 橋整,L-C 濾波,6AS7G-E180F-0A2 穩壓。 元件的安排上令我想了好久,由於其中有三支冷陰極管,要突顯它們;全部有 10 支真空管,六個鐵心元件,要裝在一個機箱上真的不容易。試了很多擺法,最後決定 一字排開,冷陰極管站前面。 ![]() 圖三 自製的高壓延遲開關 直交機最怕的就是燈絲未熱前高壓直接灌入功率管。在此 做一個延遲開關,做為保護之用。原設計有五段時間,目前使用兩段,分別為 7 秒與 18 秒。 ![]() 圖四 最複雜的管穩壓部份 左邊為 5R4,右邊為 6AS7G,中間為 E180F,下方為 0A2。E180F 與 0A2 中間為 100K VR。原本 0A2 的限流電阻是使用 24k / 2W,後來改為 20k / 5W。 ![]() 圖五 5842 屏極負載 原設計為 4.7k,我把它改為 65H (DCR=250Ohm) 串聯 4.5k (四支 18k 1/2W 碳精電阻並聯) ![]() 圖六 5842 陰極電池供電 使用一顆 1.2V 的鎳氫電池做為柵極偏壓的來源 ![]() 圖七 全機完成圖 整部機子聽起來相當不錯,而最令人激賞的是 聽久了機器都還是冷冷的。這個線 路又提供了直交機一個避免機體高溫的方案。而且,注意一下,全機不僅是直交,電 容也只有在電源級才有使用兩個 4uF/600VDC 的油質電容。 不過仔細算算,要使用這個線路如果不使用屏極電感的話,限制頗多。最主要的問 題是如何運用驅動級的屏流與負載 (降壓) 電阻要恰巧等於功率級的柵極-陰極壓差, 但又要能取得相當的線性,這中間的選擇是有點牽制性的。言也表示驅動偏壓大的真 空管,如 300B 為 70V,在選擇上會寬裕許多;反之,偏壓小的真空管,如 EL84/6BQ5 為 10V 左右,則會較難選擇。 如果不使用負載電感的話,驅動級要找屏內阻低,電流小的真空管, 6922/6DJ8/ECC88,EC86,12AU7/ECC82/6SN7/6J5 等真空管會是個不錯的 選擇!而如 6C45P-E,5687 等大電流的真空管就不會那麼合適了。 如果要說個線路仍有改善的空間,那麼我會更改各級的工作點: 45 , ep=275V, ek=-56V, ip=36mA 5842, ep=135V, ek=-1.2V, ip=25mA 而 B+ 變為 1.2+135+56+275 = 467V; 陰極穩壓管使用 0C3 串聯 0B3,約 為 195;功率級陰極到驅動級的壓降 (負載) 電阻為 56/0.025 = 2.24 kOhm,又 得使用屏極負載電感加 2 kOhm 了! (责任编辑:admin) |
































