|
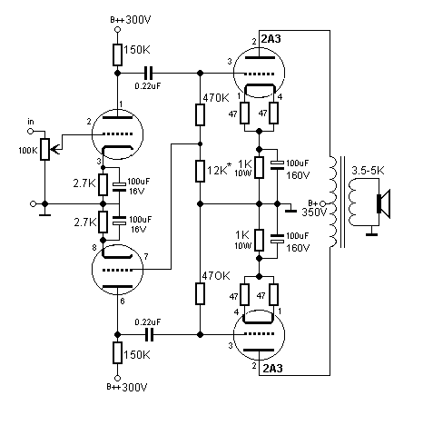
推动级每个声道各用一只6SL7管子 现象是喇叭纸盆有规律的一进一出 就象50HZ一样 但没有声音只是刚开机时有几声卟卟声 播放音乐声音是正常的但喇还是一进一出动个没停 不管测量那个工作点电压都是跟着喇叭动 顺意拆下一只推动管 只有一个声道工作时故障没了 头疼 (责任编辑:admin) |
|
推动级每个声道各用一只6SL7管子 现象是喇叭纸盆有规律的一进一出 就象50HZ一样 但没有声音只是刚开机时有几声卟卟声 播放音乐声音是正常的但喇还是一进一出动个没停 不管测量那个工作点电压都是跟着喇叭动 顺意拆下一只推动管 只有一个声道工作时故障没了 头疼 (责任编辑:admin) |
用2毫米厚铝板自己动手制作了小机壳,沙金片输出牛装了一台小单端,声音感觉还不错...
首先感谢白居不易老师!再谢谢直热胆老师还有sun26210老师!他们的指导和帮助!!! ...
很久很久以前~~~那时候喜欢音乐 喜欢单机甜美醇厚通透的音色,所以自己做啦一个,当时...
灯丝电压0-15V可调,两个317并联可达4A.B+现用变压器加调压0-450V,准备改用开关电源,电...
以前做了个6P1,但摆在那里总觉得不爽,于是就把它推倒重来。这台机全是用旧物品作,...
两年多以前,我无意间闯入了本坛,恰巧这时我弟弟给了我两对配好对的6L6和2只用C型铁...
ALTEC一門三傑中的「大哥大」157
更新:2012-08-31
全程连载 KT88 并联推挽胆机的制
更新:2012-10-19
自制6F3电子管胆机功放
更新:2013-03-29
西电WE91-310a+300B单端胆机完成
更新:2012-10-11