刚折腾完一台6P3P单端,紧接着又折腾了一台U7版的纯二6V6小单端,难道装机也会像吸毒一样使人上瘾么? ![]() 元件几个月前就备齐了,一直没时间做。输出牛买成品的,电源牛自己缠的,机壳就用以前闲置的一个前级小机壳了。
铝板面积只有250mmX120mm,先摆位看看,呵呵刚好。
开工
#p#分页标题#e#
![]()
这些管子都是为这台机子准备的,可以随时换着听。
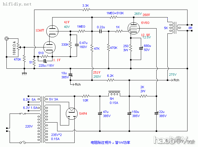
![]() 图来了,红字为实测电压。 ![]() 补图 ![]() 电源变压器采用86X50铁芯,计算功率100W,B值取11400高斯。高压绕组将就手里的0.27mm的线缠的。整机高压电流为113mA,全桥整流按AC电流X.62倒算,高压绕组电流密度为3.2A/mm2,计算时取的是3A/mm2,看似0.27mm的线是小了点。今天下午不停机地放了四个多小时,变压器也只是热而已,绝没有一点烫手的感觉。我在想手册里给出的电流密度取值是不是有些保守,富余量有些大? 本机用的是电工的6V6GT,大红袍电阻不太多自己都不够用 (责任编辑:admin) |








































