最好的电子音响科技diy制作网站

haoDIY_音响电子电脑科技DIY小制作发明

当前位置: 主页 > 音响DIY > 胆机DIY > 后级DIY >

第一台机器ebc3(ef6)+ebl31(el3n)单端胆机制作

时间:2012-10-15 10:42来源:hifidiy.net论坛 作者:蓝色DIY 点击:
上次纯德系小单端装完之后,这就要开始这台纯英系的小单端了。 下载次数:10 2012-1-1 17:41 看看用的管子和相关资料 EBC3.jpg (30.8 KB) 下载次数:1 2012-1-1 17:50 EBL31.jpg (36.83 KB) 下载次数:1 2012-1-1 17:50 DSC06892.jpg (60.53 KB) 下载次数:1 201
上次纯德系小单端装完之后,这就要开始这台纯英系的小单端了。第一台机器ebc3(ef6)+ebl31(el3n)单端胆机制作

第一台机器ebc3(ef6)+ebl31(el3n)单端胆机制作


 

第一台机器ebc3(ef6)+ebl31(el3n)单端胆机制作

第一台机器ebc3(ef6)+ebl31(el3n)单端胆机制作

 

第一台机器ebc3(ef6)+ebl31(el3n)单端胆机制作


看看用的管子和相关资料

EBC3.jpg (30.8 KB)

 

第一台机器ebc3(ef6)+ebl31(el3n)单端胆机制作

EBL31.jpg (36.83 KB)

 

第一台机器ebc3(ef6)+ebl31(el3n)单端胆机制作

DSC06892.jpg (60.53 KB)

 

第一台机器ebc3(ef6)+ebl31(el3n)单端胆机制作


红色的小管怎么看不到管脚,是老式英国管子,俗称花盆管座用的。上一个管座图给你看

第一台机器ebc3(ef6)+ebl31(el3n)单端胆机制作



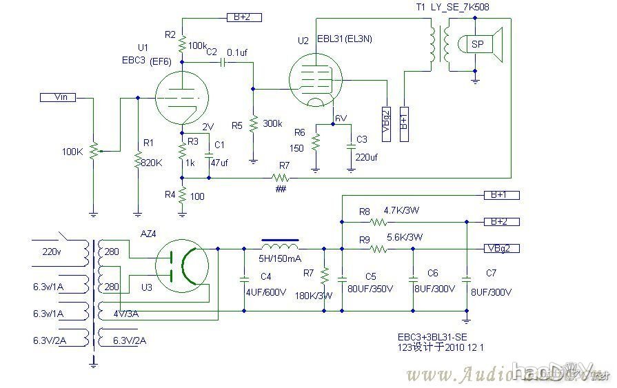
脱了牛罩的样子和电路图
 

原理图.jpg (73.22 KB)

 

第一台机器ebc3(ef6)+ebl31(el3n)单端胆机制作

DSC06888.jpg (67.26 KB)

 

第一台机器ebc3(ef6)+ebl31(el3n)单端胆机制作

DSC06889.jpg (66.52 KB)

 

第一台机器ebc3(ef6)+ebl31(el3n)单端胆机制作

DSC06891.jpg (71.85 KB)

 

第一台机器ebc3(ef6)+ebl31(el3n)单端胆机制作


因为是买的二手英国缺口铁芯,所以看上去是不漂亮

我不玩HIFI,更不玩高保真。我玩的就是我喜欢的胆机的美丽的失真。我就是要从这温暖的灯泡里寻找我儿时听姥姥家东方红收音机里的那种味道。
所以,我装的机器一定不HIFI,就是HIFI电路,我也要把它调整到我要的失真那股味道上去。第一台机器ebc3(ef6)+ebl31(el3n)单端胆机制作

目前喜欢直热功率管多一些,至于电压放大管,喜欢五极管比喜欢三极管多一些,喜欢英国、德国管比喜欢美国、国产管多一些
 

(责任编辑:admin)
织梦二维码生成器
顶一下
(3)
100%
踩一下
(0)
0%
------分隔线----------------------------
发表评论
请自觉遵守互联网相关的政策法规,严禁发布色情、暴力、反动的言论。
评价:
表情:
用户名: 验证码:点击我更换图片
栏目列表
推荐内容