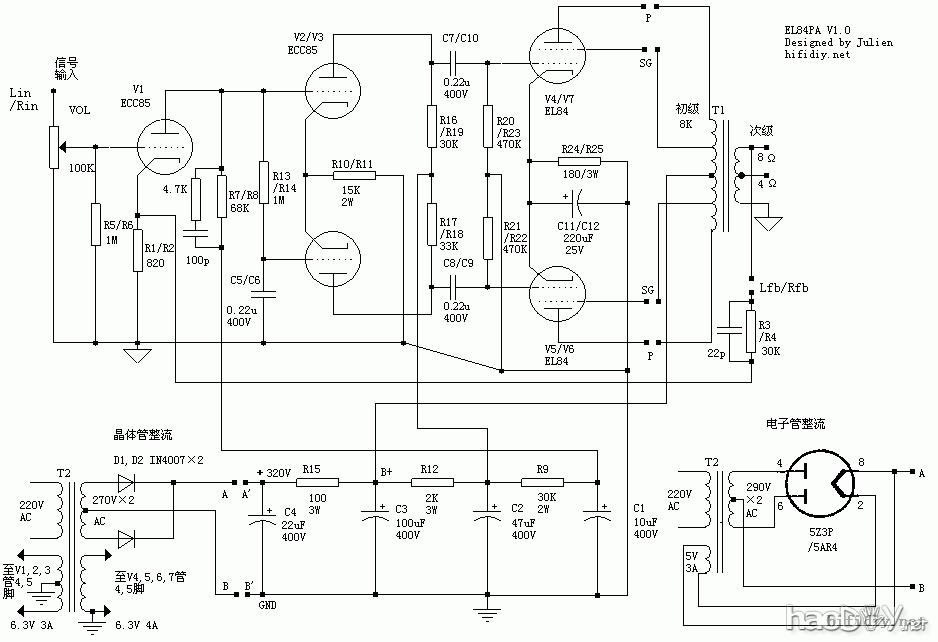
J版顶置的电路图里,纯二电路我已经做过了6V6, 6L6,KT66,6550这4款,推挽也做过了一台初学者6L6推挽,但是不太成功。那个EL84推挽的电路图看到很久了,非常简单,但是坛子里做过的人似乎很少,闲来无事准备做一台玩玩。
EL84管子好找,满街都是。那么此图为什么做的人少呢?恐怕是因为ECC85的管子难找吧,现在貌似已经没人生产了。
坛子里有兄弟做了一块这个EL84推挽的PCB板子,看着做的蛮漂亮的,就弄来一块玩玩。本人并非纯PCB党,想自虐的时候自己搭棚,图省事的时候用PCB。

PCB到了之后有点傻眼,因为看管脚,不是为ECC85设计的,而是为12au7或者12ax7设计的。而且4.5两脚已经短接起来了。 其原因,肯定也是因为ECC85难寻。
问问那位兄弟,用12AU7或者12AX7代替ECC85,能行吗?相应的电容电阻如何改变?兄弟回答说,电容电阻的值他什么都没改,直接用12AU7效果很好。谈到具体效果,他说听起来很好,但没有仪器来检测。
这么一说我心凉了半截,耳朵收货这事我一直认为是最不靠谱的,我还是信测试指标的。
先看看12AU7和ECC85到底多大区别,找资料。。。。。

从书上找到几个管子的参数,对比了一下,拼了一张图,发现12AU7和ECC85差别蛮大的,相对来说倒是6N1和ECC85更接近一些,好在我手头12AU7和6n1各有好几条,先试试吧,实在不行换着试试,12AU7与6N1管脚基本相同,只是电压不同,这倒是省了一些麻烦,以后改6N1时候,只要把短接的4.5脚断开即可。
本着当一把小白的想法,先做做试试,不过这机器已经不是J版原图了,乃是不折不扣的山寨版。
输出牛用的乐潘的6p14推挽牛,10K的,与图上要求的8K又差了不少,阻抗匹配不太合适。不过,既然管子都山寨了,牛也山寨吧。。。。哎,当时的想法是,这机器想出好声音都难,权当做着玩玩,消磨时间吧。
机箱到了,尺寸26*35*5厘米,好像是个前级的机箱,背后只有两组开孔,还得再开几个,麻烦。
顶板画好位置,开孔,先把牛罩的底座装上。好在这次的牛都是立着安装的,不用开方孔

PCB板子焊好,装到底板上。
电容电阻都没有用什么发烧货色,只是保证全新。电阻都是金属膜的,耦合电容用的魏玛。总共也就是几十块钱的东西。
铝合金板子很讨厌,熔点很低,钻起来黏黏的,开孔时要不停浇点水降温,开完之后总有些锐锐的铝刨花弄不下来,还得拿磨机打磨一遍,否则螺丝拧不紧,打磨的结果就是,变成了瘌痢头。
难看,不过这面是在机箱里的,不讲究了。
不打磨的话,带有凸凹不平的刨花,螺丝上不紧,还扎手。。。。
然后拧上牛
基本完工时内部是这个样子滴,线还没整理,有点乱。。
由于电牛的高压出来只有275v,用不了胆整流,就用了2个4007做晶体管全波整流,出来电压还够。
最后装上牛罩子,基本完工,作案现场乱成一团

最终完工啦!
完工后开始测试,插上电,管子亮了,测试各点电压,均正常,等了半天也没见冒烟。。。。还不错。
接下来就开始插上音源测试,一测问题来了。。。。一个声道声音正常,另一个声道居然只有一点点声音。要是完全不出声还好找毛病,只出一点点声音到底是怎么回事呢?
想尽了各种方法来检查,一直找不到问题所在,从输入到电位器到前级到功放级一切全都正常。
最后把两头输出牛对换了位置,发现小声的问题跟着牛走,难道是牛的问题?
把牛上所有线重新焊了一遍,还是不行,我都准备找厂家换牛了。最后测试了一下牛的初级阻抗P-B,结果没问题啊,并没断线。那就不是牛的问题了。
我把8欧端子的线断开,然后直接将喇叭的+端接在了牛的8欧焊片上,居然正常出声了。
拆开8欧端子,最终发现了了这个隐藏很深的问题,居然是个非常愚蠢的问题。。。。。
看下图所示: 
如图,机箱背面打孔的时候,由于位置太窄无法用磨机打磨孔边的铁屑,就偷工了。结果这个偷工的结果让我折腾了5个小时找原因。
原因是一个尖锐的铁屑,穿过了镀金端子的塑料绝缘片,与8欧的端子上有了一个针尖大小的接触,造成了8欧输出对机壳的短路。
刚才楼上的兄弟问为什么要打磨,这就看出打磨的重要来了吧。。。。我用锉刀错掉了这个铁屑,重新焊好线,装上端子,哈,正常出声了!!!
下面就开始测试了,用的这堆东西
测试结果居然还不错(自认为)
底噪:一侧0.7毫伏,一侧0.8毫伏
信噪比:开到满功率时,信噪比为94DB(WTD JIS A滤波)
失真度:
本机最大输出功率能达到12.5w,到了这点后,再旋转电位器,输出的电压不会上升,只是出现了削波,所以最大不失真功率也是12.5w。
J版原图标注的是15w,可能是输出变压器阻抗不匹配的原因(8K换成了10k),损失了部分功率。
但现在这个测试结果我已经非常满意了,在用错管子用错牛的前提下,能到到满功率失真1.6%。
最后把它摆在了窗台上,家里实在木有地方摆了。好在它比较瘦,在两台纯二中夹缝中求生存。它的左邻右舍都是年后做的纯二,一台KT66一台6550,我现在换着听,推我那对FOSTEX 126背负号角,倒也听得有滋有味。
刚才试着加深了一下负反馈,由于板子已经焊好不太好改,就在30k负反馈电阻上并联了不同阻值的电阻测试,并联一个30K,将其等效于15k时,失真倒是明显小了,但最大输出功率只有7瓦了,后加大到并联75k,基本等效21k时,电位器开到头输出功率可以达到12.5瓦。此时失真比加深负反馈前稍好。如下:
(责任编辑:admin) |