|
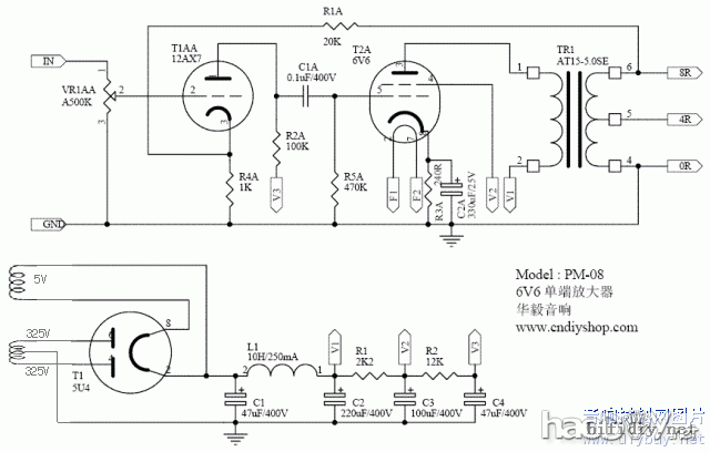
2012年开始了,在过年之前的交际,赶工6p6p单端机.. 好了话不说了先上图.. 线路图配件图稍后补上.. 现在开始上机箱图,机箱全手工制作..
电容是MOTOR-MATE多功能油侵电容, 2.5mfd-5mfd-5mfd-10mfd-20mfd-25mfd 370VAC-440VAC 采用南京的6p6p,U.S.A的12AX7.. 南京的5U4G... 电源牛是英国制造的... 初级 0-115V 次级 325-0-325 0.3A 0-6.3V 4A 0-5V 3A 扼流圈是西电副厂加拿大生产的... 4.6H 250maDC 21.4H 60maDC 输出牛是日本的古董6V6上拆下的日本制造... 5K 0-8欧
![]()
|


























