|
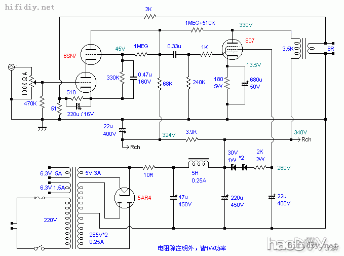
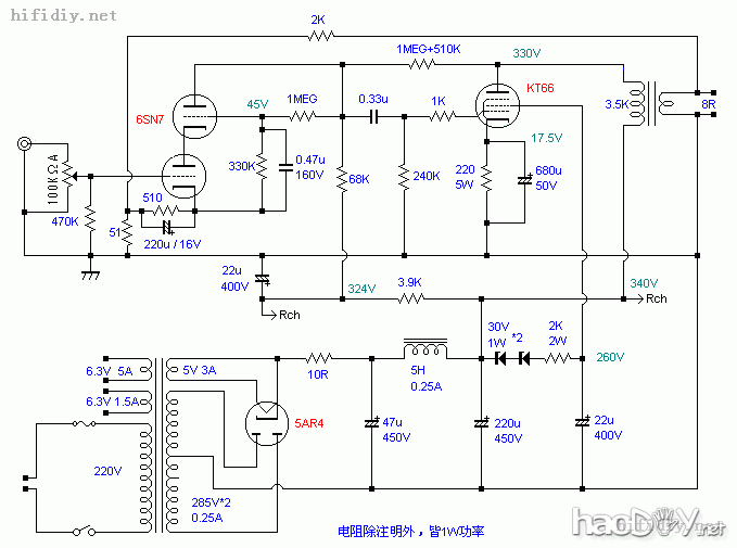
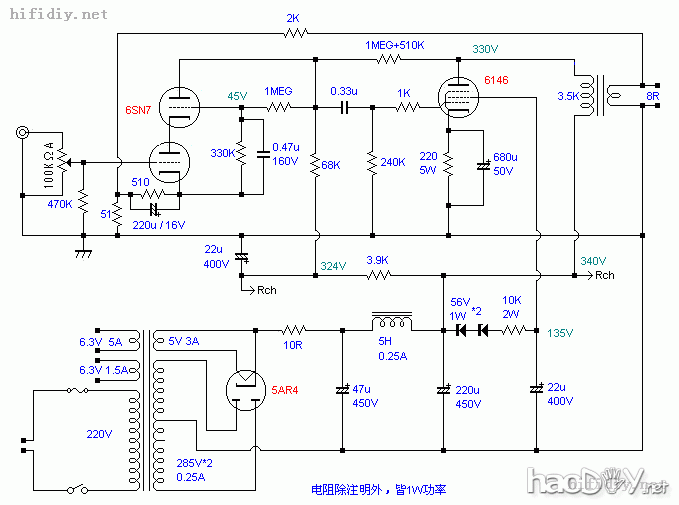
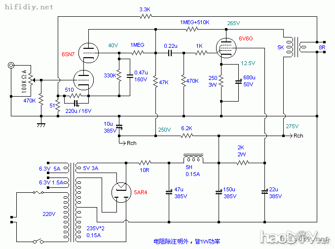
前段时间做了FU7纯二,勿庸置疑的是:纯二线路的确是一款不可多得的单端线路,失真控制很好,电路构思新颖,通用性很强,稳定性很高,性价比超高!但人总是不满足的,不仅仅钟情于807,便产生了一个所谓的雁荡计划,能否将所以置顶贴里的纯二功率管一锅端呢? 在认真观察了各个线路的不同参数之后,答案是肯定的,首先看到,电路的整体结构没有太多变化,所用的电牛的次级电压有以下几种:320V 275V 285V 235V,所用的功率管的阴级电阻有以下几种:250R 220R 180R 130R 150R ,电压放大极电源的压降电阻有以下几种:6.2k 3.9k 12k(6550为单声道应用,可并联两个12K共用).所用的帘栅级稳压有以下几种组合 2K 112V+10K 60+2K 94V+4.7K 94V+3.3K 112V+9.1K,对于各部分的参数严格忠于设计要求,不变动(唯一的就是6V6输出牛阻抗为5K,我的牛有2.5K,次极接4R接8R音箱反射,实际听了效果不错).对帘栅极稳压采用的30V+30V+33V+20V稳压管串连,从不同的节点处加电阻就可以形成上面的各种帘栅级稳压组合.在了解这些之后切换的方案就成为可能.本想是电源次级电压一起切,但考虑到高压的干扰\布线问题,将电源电压单独做一切换,并且安放在靠里的位置,以免误操作.管子为另一切换,是用一个四刀11档的波段开关,四刀分别切换压降电阻\帘栅级稳压\阴极电阻(双声道占两刀). 一切明朗之后,因为元器件花了一段时间均已准备到位,花了几天的时间终于做好了.发贴和大家分享. 同时将所用主要元件做一说明:喜万年代工 6SN7GTA\功率管可选\主滤波:ROE ELKO各两只串联提高耐压\电阻DALE\耦合电容:ICEL 0.47 1000V\退耦:西门子43699系列\阴极电容SIC\电压级0.47退耦用索伦电容.大家可以参考. 声音就不多描述了,只能说非常 非常好声!有机会测试指标说话吧 另外,在此机制作过程中,J版给予了大力帮助,从元件的选用\电路布局等各个方面给予了极大的帮助和支持,在此郑重表示感谢
管子切换.jpg (96.44 KB)
因为手头正好有十一档的开关。而且如果不同管子如果工作点稍有不同可以单独微调 听感实在不敢多言,因为表达能力有限,也与个人爱好相关。不过最近经常听6550和FU7,可以说一下。6550空气感一流,FU7声音密度感好,推动力都不错。 总电路实际上就是J版置顶贴的全部综合,结合这个贴子前面所讲,已经比较清楚了。画图无非就是加上切换开关,而且比较难画,就不画了。 不同管子的切换并不是每种管子阳流合适就可以,还牵涉到阳极电压,帘栅级电压,阴极电阻等共同决定管子的工作点,要达到3.5K的输出,按J版的原图标识工作状态是最佳的。还有J版的纯二并不适合固定栅偏压。 两声道独立的降压电阻和退耦。如果是纯二线路,6550 807 EL34 输出牛可以通用,只要功率够。 6550/KT88单端,输出功率13.5W
6L6/6P3P单端,输出功率7W ![]() EL34单端,输出功率8W 已取消,不推荐EL34管 807/FU7单端,输出功率8W ![]() KT66单端,输出功率8W ![]() 6146/FU46单端,输出功率8W ![]() 6V6/6P6P单端,输出功率4W ![]() (责任编辑:admin) |













































