|
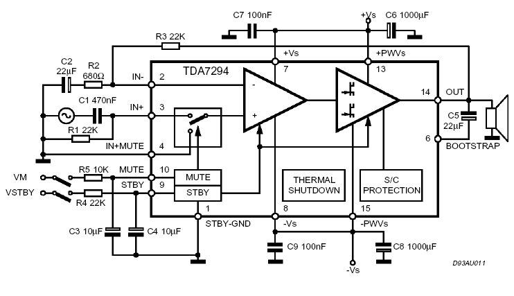
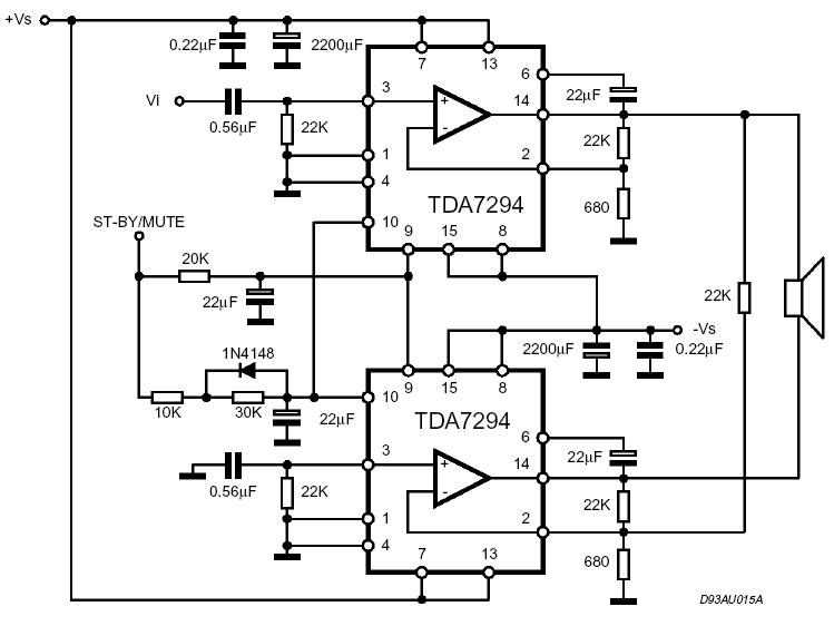
TDA7294是歐洲著名的SGS-THOMSON意法微電子公司於90年代推出的一款頗有新意的DMOS大功率的集成功放電路。它一掃以往線性集成功放和厚膜集成的生、冷、硬的音色,廣泛應用於HI-FI領域,ST所推出的TDA-7294,具有較寬範圍的工作電壓(VCC+VEE)=80V輸出功率更高達100W,輸出電流更達10A之譜,有著不錯的特性與音質表現﹗這個功率OP在連續大功率輸出時,仍能維持極低的總諧波失真率,周邊電路簡潔易懂,因此安裝簡單且成功率極高,讓DIY族輕易擁有一款具備專業素質的高功率後級。 TDA7294的價格堪稱低廉,但由於音質優異,因此廣泛的被Hi-End音響名廠採用,如美國Jeff Rowland及英國LINN,均以TDA7294為核心,推出單價高昂的商品,評價極高。 由於輸出電流高達10A,因此TDA7294也可以透過橋接技巧,將輸出功率輕易的橋接到250W以上﹗在它原始的DATA SHEET上就包含著標準及橋接方式的電路圖,就筆者看了一下,差異不大,為何不在原來的雙聲道板子上做些設計,讓他可以簡單的把左右兩聲道,快速的變成橋接(BTL)單聲道。 以下是TDA-7294的單聲道原始圖: ![]() 以下是其BTL的電路圖: ![]() 大家應可看出其差異不太,為了方便電路板LAYOUT我把其電路合併成下圖,但把靜音開關取消了。 ![]() 多了四個Jumper,平常Jumper沒插上時,電路工作於雙聲道狀態,當你想要把它設定成BTL時,只要將這四個Jumper插上,電路馬上成為大功率輸出的BTL狀態。 在製作過程及實際聆聲的感上,有以下一些結論: 1. 當它處於正常的雙聲道時,輸出感覺力道不錯,但音感有點生硬,就好像LM3886沒加SERVO電路時的感覺,但音域真的算是不錯的品質了。 2. 當它處於BTL狀態時,突然一聽,有點驚訝,怎會比雙聲道分別輸出時好聽那麼多! 生硬的感覺不見了,音場覺得很寛廣,在沒有任何前級或緩沖級的情形下,竟然就有這麼好的音質,真的物超所值。 3. 當然這只是我個人的感覺,但至少可以使一般DIY初學者,快速入門發燒界。 4. 這個製作並未包含前級電路,但在板子上預留了一個經串聯電阻接至主電源的端子,以備日後想加上前級時,可由此端子取得前級供電。 以下是設計好的電路板LAYOUT零件配置圖: ![]() 注意事項: 1. 音量的接法有經驗的人應都沒問題,如果你有前級那就直接把前級的輸出接到後級的輸入,音量控制由前級負責,但在沒前級的情形下,我們自己要接個音量的雙連可變電阻如下圖: 可變電阻的中心接頭接至後級的輸入: ![]() 2. 變壓器我是使用次級為27V-0-27V ,6A的變壓器,你也可以使用次級為24~28-0-24~28 5A以上的變壓器。 3. BTL狀態時輸入端子R IN短路,所以從L IN單端輸入訊號,輸出則從原來兩個聲道的+輸出端接至喇叭的正負端。(如下圖)
以下是幾張測試時的照片: ![]() ![]() 如果你下載的是PDF檔,下一頁你可以看到完整電路圖及電路板底片圖(新版LAYOUT),列印時請注意設定輸出比例為100%(不要有任何縮放,曝光時注意正反面,也就是印出的透明片放在感光線路板時,板面上的文字看起來是正常的文字,不是反字。 PDF檔下載:KITs\TDA7294MULT-BTL\TDA7294MULT-BTL-ALL.pdf (责任编辑:admin) |
||||||||||||||||||||||||||||||||||||||||||||||||||||||||||||||||||||||||||||||
































